《Nano Today》:多功能丝素纳米酶复合微针,实现可控光疗杀菌,高效治疗牙周炎

   2024-10-15 5360
核心提示:牙周炎是最常见的口腔慢性破坏性疾病,主要表现为牙龈炎症和牙齿周围的支持骨组织逐渐减少或消失。牙周组织和牙齿之间的“口袋”结构为细菌的定植和生物膜的形成提供了更多的机会,导致牙周炎的快速发展,最终导致牙齿脱落。目前的治疗手段如包括口服、软膏、漱口水和注射抗生素药物等,但由于口腔是一个潮湿、高度动态的环
牙周炎是最常见的口腔慢性破坏性疾病,主要表现为牙龈炎症和牙齿周围的支持骨组织逐渐减少或消失。牙周组织和牙齿之间的“口袋”结构为细菌的定植和生物膜的形成提供了更多的机会,导致牙周炎的快速发展,最终导致牙齿脱落。目前的治疗手段如包括口服、软膏、漱口水和注射抗生素药物等,但由于口腔是一个潮湿、高度动态的环境,内源性唾液和外源性喂养不断冲刷牙周组织,导致药物局部保留能力较差。能够解决牙周袋药物丢失困境的有效局部给药策略仍然是目前的研究热点。

          
本期,EFL以发表在杂志Nano Today“Construction of versatile fibroin/nanozyme hybrid microneedles with controllable phototherapeutic sterilization property against periodontitis”研究为例,解析如何利用丝素蛋白/纳米酶杂交微针通过可控光热抗菌治疗牙周炎。

图片

01

为什么选择HAMA微针?

甲基丙烯酰化透明质酸所制备的微针(HAMA MNs)是一种理想的局部给药治疗平台,可以无痛、微创的方式穿透牙龈,在牙龈沟的底部保持高浓度的药物不被唾液清洗,极大地解决了临床实践中牙周袋药物丢失的困境
          

02

如何制备丝素蛋白/纳米酶杂交微针(MN-SF/CuS)?

(1)SF/CuS纳米酶的制备: 在25°C磁力搅拌下,将400 mg丝素蛋白溶于20 mL去离子水中30分钟。随后将溶液转移至密封瓶中,在60°C下加热,立即加入CuCl2·2H2O水溶液(0.51 g,5 mL)并磁力搅拌5 min。然后,快速加入Na2S·9H2O水溶液(1.44 g,5 mL),并在60°C下连续搅拌2 h。经透析浓缩后获得SF/CuS纳米酶。

(2)MN-SF/CuS的制备:将SF/CuS纳米酶与HAMA混合制备HAMA-SF/CuS水凝胶,SF/CuS和HAMA浓度分别为400 μg/mL和10%。随后,将水凝胶倒入聚二甲基硅氧烷(PDMS)微针模具中,并以4000 rpm离心以填充针腔。然后,将水凝胶填充到模具底部,用棉签擦去多余的水凝胶。最后,在紫外光照射下,通过光交联形成MN-SF/CuS贴片,干燥固化,最后从PDMS剥离并储存。(方案图&图1)    

图片
方案图 通过光热MN-SF/CuS贴片治疗牙周病的示意图
          

03

MN-SF/CuS微针贴片的优势和作用

(1)具有优异的力学性能
用模具法所制备的MN-SF/CuS微针每根针呈圆锥形,高度为600µm,基底直径为300µm(图1i-j),其各组分分布均匀(图1k)。HAMA-CuS和HAMA-SF/CuS的模量和粘度均高于纯HAMA水凝胶,表明颗粒的加入提高了水凝胶的强度,压缩-位移曲线也互相印证了该结论(图1l-m)。因此,该贴片具有足够的机械强度,可以穿透模拟牙龈软组织的固体琼脂而不弯曲(图1n);在高压缩(100 N)条件下,该贴片的针保持不弯曲(图1o),表明MN-SF/CuS对压力的抗性。   

图片
图1 MN-SF/CuS的制备流程、表征和力学性能
          
(2)具有优异的光热性能、生物降解性能、结构稳定性
如图2所示,CuS和SF/CuS均具有良好的近红外光热性能,光热稳定性、较高的光热转换效率(图2a-f)。而添加了SF/CuS的MN-SF/CuS具有更好的光热转换能力,主要是因为贴片的多孔结构有利于光捕获和多次散射,更有利于光吸收(图2g-i)。用固体琼脂评价了MN-SF/CuS的溶解行为,表明其具有良好的生物降解能力;近红外激光照射能够减缓MN-SF/CuS的溶解,通过有限元分析和Fick定律的理论模拟证实了SF/CuS的贡献,SF/CuS作为交联点,优化了水凝胶网络结构的稳定性,提高了水凝胶的力学性能。此外,在近红外光辐照下,SF可以通过高温增强β-褶皱片,促进稳定的双网络形成(图2j-k)。    

图片
图2 MN-SF/CuS的光热性能、生物降解性能和结构稳定性
          
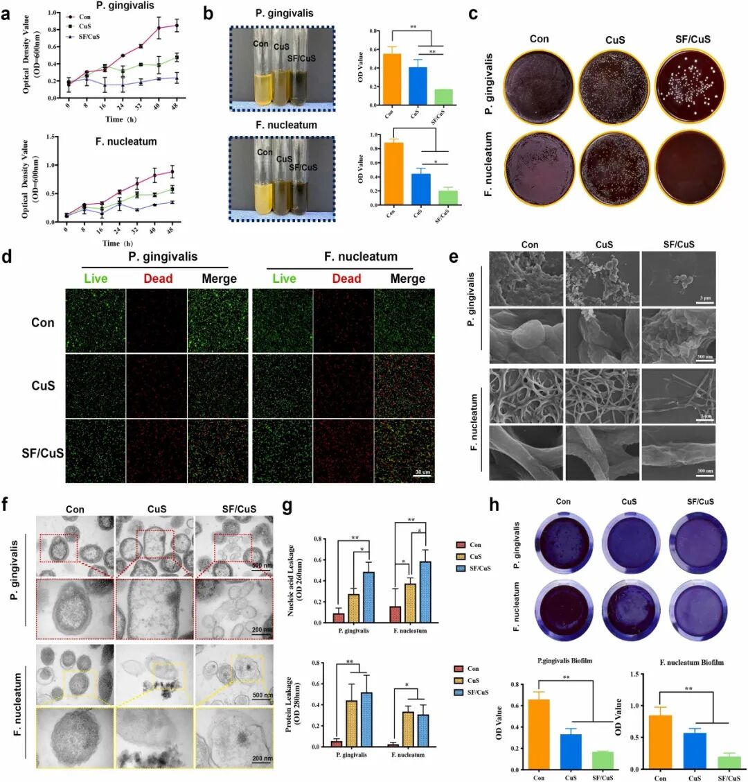
(3)具有优异的抗菌和抗生物膜活性
如图3所示,由于SF/CuS能够破坏细胞膜,使核酸和蛋白质泄漏从而导致细菌死亡,因此SF/CuS对牙龈卟啉单胞菌和核梭杆菌的抑菌率分别达到96%和99%。此外,SF/CuS也能够抑制细菌生物膜的形成
   
图片
图3 SF/CuS的抗菌和抗生物膜活性评价
    
(4)通过调节ROS生成促进抗菌作用
如图4所示,SF/CuS在近红外光辐射下可以有效地、可控地产生ROS,ROS可以与受损的细菌膜相互作用,导致膜破裂、蛋白质渗漏,破坏细菌DNA和细胞器,从而实现光热增强化学动力学治疗(CDT)。此外,MN-SF/CuS的锐尖端对致密的细菌生物膜有破坏作用,有利于后续的杀菌。MN-SF/CuS可以控制在组织深处产生ROS,杀死特定区域的细菌,从而缓解ROS极短的寿命有限的有效作用半径(< 200 nm)。

图片
图4 纳米酶介导的抗菌机制

(5)SF/CuS具有优异的生物相容性
如图5所示,使用CCK-8和Calcein-AM/PI染色法评估牙龈成纤维细胞(GF)中CuS和SF/CuS的生物相容性。在近红外光照射下,CuS具有细胞毒性,而SF/CuS具有细胞相容性。细胞形态学的共聚焦图像显示,CuS组细胞形态缩小,呈现可见的沉积,而与SF/CuS共培养后,细胞扩散良好,细胞延伸丰富,细胞骨架有更多的伪足。这些结果归因于SF的引入,它不仅具有良好的生物相容性,而且使超小的CuS分布均匀,不聚集。

图片
图5 SF/CuS的生物相容性研究

(6)SF/CuS能够有效治疗犬类牙周炎
如图6所示,采用丝结扎和细菌包膜法建立犬齿第二、第三、第四前磨牙牙周炎模型。显微CT断层扫描显示,MN-SF/CuS治疗后骨量和牙槽骨面积增加,明显改善牙周炎。通过VG染色,表明MN-SF/CuS组的牙周骨组织的生长和厚度均显著高于对照组,可归因于MN-SF/CuS的抗菌作用以及其铜的释放。亚甲基蓝染色显示MN-SF/CuS组的牙周骨组织在颊、舌侧均有明显的厚且强的骨小梁结构,周围有深蓝色的成骨细胞。此外,经MN-SF/CuS治疗后,H&E染色呈浅蓝紫色,卵泡形成正常,无明显的中性粒细胞浸润,表明其具有优秀的抗炎活性。最后,Giemsa染色发现MN-SF/CuS组仅发现了少量细菌浸润,表明MN-SF/CuS可以显著消除局部组织的细菌侵袭,从而延缓炎症的下一阶段。  
 
图片
图6 犬类牙周炎模型的疗效研究
          

04

总结

综上所述,作者基于有机-无机杂交SF/CuS纳米酶的特性,成功构建了一种光热微针贴片(MN-SF/CuS),用于牙周炎的抗菌治疗。MN-SF/CuS可以靶向将光传输到组织的深层,在近红外光照射下实现局部高温并产生ROS。体内外评价表明,SF/CuS具有良好的抗菌率,MN-SF/CuS贴片通过光热效应、POD-like活性和铜释放的协同作用,有效消除深层组织炎症,促进组织再生。抗菌机制显示,光热产生的ROS破坏了细菌膜,导致蛋白质和核酸等内容物的泄漏,杀死了细菌,抑制了细菌生物膜的形成。    
          
文章来源:
https://doi.org/10.1016/j.nantod.2024.102297


 
举报收藏 0打赏 0评论 0
更多>相关评论
暂时没有评论,来说点什么吧
更多>同类资讯
  • 站长
    加关注2
  • 生物医药从业10年小硕
推荐图文
推荐资讯
点击排行
网站首页  |  会员积分规则  |  服务条款  |  法律声明  |  关于我们  |  联系方式  |  使用协议  |  隐私政策  |  版权隐私  |  排名推广  |  广告服务  |  积分换礼  |  网站留言  |  帮助中心  |  网站地图  |  违规举报
苏ICP备2023016422号-7苏公网安备32011802010295