近年来,间歇性禁食被认为可以预防和治疗肥胖等疾病。但长期禁食与每餐摄入减少,哪种更有益健康,仍然是一个存在争论的问题。而且,目前也缺乏禁食方案与健康因果关系或者分子机制相关的研究。因此,加强对人体长期禁食的适应性了解,将不仅有助于可能会发现新的调控因子,也有助于解释模拟禁食比如生酮饮食对健康益处的原因。因此,本研究招募了12名身体健康的志愿者进行了7天禁食,考察血浆蛋白组的变化,为了解断食对疾病状态的健康益处的机制提供了潜在的见解。 本研究于2024年3月,由英国剑桥大学朗根贝格教授团队在Nature Metabolism期刊(IF:18.9)发表的题为“Systemic proteome adaptions to 7-day complete caloric restriction in humans”的研究成果,通过蛋白质学研究方法,发现了7天节食过程中血浆蛋白质的变化,为长期禁食预防和治疗肥胖等相关疾病提供了理论依据。欧易生物质谱平台伙伴按照文章的方法,亲测成功减重10多斤,将本文的理论基础上升到了实践层面。
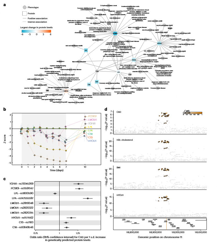
结果1:实验设计 作者研究了12名参与者(5名女性和7名男性)在7天长时间禁食之前、期间和之后,绝对热量限制和仅随意饮水的情况,并禁食干预前2天、干预期间每天以及停止干预后3天清晨(6:00至9:00)对所有参与者采集了空腹血液样本(图 1),以进行蛋白组检测。 在7天禁食期间,参与者的体重出现显著下降(图1),主要的下降是总瘦肉重量和脂肪重量(皮下脂肪重量显著降低,而内脏脂肪重量没有显著变化)。在禁食结束后的3天内,瘦肉质量的损失几乎完全逆转,而脂肪重量的损失仍然存在。此外,实验周期内,血浆葡萄糖浓度下降,而脂肪酸浓度增加并随后趋于稳定(图 1),血浆3-羟基丁酸浓度持续升高,这提供了生酮作用增加以满足能量需求的证据(图 1)。 结果2:长期禁食对全身的影响 通过血浆蛋白质组学,作者发现有三分之一(1044个)蛋白在禁食期间发生了显著变化,部分蛋白(144个,其中22个上调,122个下调)的变化尤为显著。此外,仅在禁食3天后,血浆蛋白的变化才明显(图1h)。参与者恢复进食三天后,66 种蛋白质仍与禁食前血浆水平显著不同。作者也观察到,血浆瘦素的水平出现下降。其他一些被认为是进食/禁食反应重要介质的蛋白质则变化不大或变化轻微,如胃泌素、脂联素等。另外,只有三种蛋白存在显著的性别差异。此外,禁食诱导胰岛素样生长因子(IGF)信号、细胞因子信号、脂蛋白代谢和更广泛的蛋白质代谢出现变化。由于血浆蛋白质有不同的来源,作者发现禁食期间发生变化的许多蛋白质主要甚至专门在跨越人类蛋白质图谱中记录的所有主要器官系统的特定组织中表达(图 2),如肝脏、胰腺、脂肪组织和肠道中特异表达的蛋白质显著富集。 结果3:蛋白质组变化的不同轨迹 在进一步挖掘蛋白组数据时,作者将1034个显著变化的蛋白分为了9个簇,这些簇反映了对持续禁食和反弹的不同动态适应,大致分为在研究期间沿着不同时间曲线增加(3个簇)或减少(6个簇)的蛋白质(图 3)。前者的蛋白适应了维持饥饿信号、降低生殖功能、减少肝脏对低密度脂蛋白(LDL)-胆固醇的吸收。其中,cluster 1(代表早期和持续增加的蛋白质)中的蛋白包括信号肽(如agouti-related peptide)、脂质代谢的关键调节因子(LDL受体和ANGPTL4)、IGF结合蛋白等。在第二、三天出现增加蛋白表明补体级联被中度激活,而即使在摄入食物后仍持续升高的蛋白质包括由胰腺外分泌分泌的蛋白质(如REG1B或REG3G)或与脂肪细胞生物学相关的蛋白质(如脂肪酸结合蛋白4)。 在减少的蛋白中,cluster 4中蛋白质在2-3天内下降并达到稳定水平(图 3),包括参与食欲调节、脂蛋白周转和脂质代谢的蛋白质(如PCSK9等)、胞外基质(extracellular matrix,ECM)组织(如胶原蛋白或透明质酸酶1)、及脂肪因子如瘦素,表明从葡萄糖到外周脂质释放和利用的代谢转变,以及细胞内摄取或细胞外基质(ECM)蛋白质的循环减少,以在长时间禁食期间节省蛋白质库。此外,大多数蛋白质在第二天或第三天(第5-7天)之前不会下降,并且与早期变化相比,它们指向不同的途径,如ECM-受体相互作用的蛋白质、与弹性纤维相关的分子等从第二天开始下降,这可能反映了脉管系统对长期饥饿的结构适应。更进一步地,作者发现了一个类似的、潜在的补偿性反应,即富含外分泌胰腺分泌的蛋白质的簇(cluster 8),包含再生胰岛衍生蛋白3α(REG3A)和弹性蛋白酶(如CELA3A)等蛋白。 结果4:长期禁食与减肥的不同效果 接下来,由于长期禁食和间歇性禁食对健康的益处是否超过热量限制存在争议。作者在他的研究中发现,血浆酮体,尤其是3-羟丁酸,在长时间禁食的情况下会强烈上升,因此被认为是基于假定的中枢和外周信号能力的效应分子。体重变化的血浆蛋白质组图谱与血浆3-羟基丁酸水平的变化只有微弱的相关性(图 4a),大多数蛋白质(n=452)与禁食而非体重变化显著相关(图 4b)。这一观察结果可能意味着长期禁食产生的影响不同于短期体重减轻。 结果5:长期禁食和神经ECM组织的替代物 在研究中,作者也发现脑特异性ECM蛋白Tenascin-R的关联最为显著(图 4c)。Tenascin-R是维持神经元周围网结构不可或缺的成分,它能稳定神经元和突触,因此对突触可塑性起着关键作用。作者推测,禁食引起的神经元新陈代谢重塑也会影响tenascin-R的循环,从而减少进入血液循环的流失。作者也观察到,血浆中3-羟基丁酸的升高与脑特异性ECM成员(如brevican或vitrin)和神经营养因子(如神经营养素4)血浆水平的降低密切相关,这为了解提高血浆酮体的饮食方式治疗癫痫方法的成功提供了一条潜在的新途径。 结果6:减肥和疾病风险的蛋白质 研究中,作者发现肺表面活性物质相关蛋白D(SFTPD,图 4d)和白细胞介素7受体(IL7R,图 4e)是禁食期间与体重轨迹关联最密切的蛋白质。这两种蛋白质都以一致的方式跟随体重变化,随着体重下降而下降,并在参与者恢复进食后体重反弹时上升。这两种蛋白质在免疫方面都有重要作用,前者参与对肺部病原体的一线反应,最近与2019年冠状病毒疾病的危重症有关;后者对T细胞的发育至关重要,其功能失常与自身免疫性疾病有关,包括多发性硬化症和哮喘。 结果7:禁食代谢反应的蛋白质组介质 接下来,作者综合了以往的研究,确定了可能与长期禁食的代谢适应性有因果关系的蛋白质。优先选择了20个蛋白质靶标(图 5),这些靶标与本研究中基于血液的葡萄糖和脂质代谢标记物密切相关(图 5b)。另外,影响蛋白质水平的DNA序列变异也易导致葡萄糖和脂质代谢改变或相关疾病(图 5a)。这包括已确定的(PCSK9和ANGPTL4)和新出现的脂蛋白摄取和代谢调节因子(asialoglycoprotein receptor 1(ASGR1),脱唾液酸糖蛋白的经典肝细胞受体),以及未报道的候选因子,如抑制素beta C链(inhibin beta C chain,INHBC)。 单核苷酸多态性rs61352607的INHBC增加G-等位基因与血浆甘油三酯水平呈正相关,与本研究中血浆INHBC水平与血浆甘油三酯水平正相关一致。INHBC在肝脏中特异性表达,通常在肝脏中二聚形成活化素,与之相反,beta C链的二聚被认为是一种失活机制。激活蛋白与抑制蛋白协同作用,调节性腺激素(尤其是卵泡刺激素)的性别特异性释放,对多个器官的正常形态发生至关重要。INHBC在甘油三酯代谢中可能发挥的内分泌作用尚待阐明。 结果8:基因预测长期禁食对健康的影响 接下来,作者通过首先确定与血浆蛋白水平相关的遗传变异,来估算在禁食期间发生显著变化的1044种蛋白质对健康的潜在影响,从而在之前工作的基础上,系统地建立起与疾病和各种健康指标相关的共同遗传结构。作者成功地建立了212种蛋白质血浆水平较高/较低的遗传因子与近500种疾病和健康指标之间的因果联系(图 6)。还观察到,除了与脂质代谢相关的蛋白质(如PCSK9、LPL或ANGPTL4)外,几乎没有证据表明那些在早期,即禁食少于2天后发生显著变化的蛋白质会对健康结果产生影响(图 6b,c)。相比之下,禁食晚期和禁食三天或更长时间后发生变化的蛋白质对多种健康结果有不同的影响(图 6d-i)。这些结果总体上建立了一个多样化的蛋白质基因组图谱(图 6d-i)。 结果9:心血管风险的空腹调节因子 作者在本项研究中还发现,作为最常见的遗传相关疾病,冠状动脉疾病,有8个相关蛋白在禁食期间发生变化(图 7a-c),其中4个与脂质代谢无关,如LMOD1和HYOU1等。HYOU1增加的T-等位基因的共有遗传变异rs1177562(图 7d)与冠状动脉疾病风险增加有关。表明这一遗传信号也与不良心血管风险特征有关,包括较高的脂肪率、脂肪量、肝酶水平和较低的高密度脂蛋白胆固醇(图 7d)。 图7 对冠状动脉疾病有潜在致病作用的空腹蛋白质 本研究通过血浆蛋白质组展示了人类在长时间禁食期间高度保守的多器官反应,这种反应超越了以能量为中心的观点,为临床转化提供了切实的见解。研究结果将为解释未来不同持续时间(包括间歇计划)的禁食和减肥研究提供重要参考。图1 研究设计和核心参与者特征
图2 有组织富集证据的重要相关血浆蛋白
图3 空腹时血浆蛋白质水平的时间轨迹
图4 与血浆3-羟基丁酸和体重变化相关的蛋白质
图5 基因预测和观察到的蛋白质对空腹新陈代谢影响的趋同性
图6 蛋白疾病网络
