刘志红院士丨中国肾脏病领域首个有关类器官研究发布,揭秘足细胞发育的关键调控路径!

   2024-06-18 1220
核心提示:随着人类生物学研究的不断深入,对新的生物模型的需求也不断增加。虽然传统的研究模型已被广泛应用,但难以准确反映组织、器官在机体中的生理现象。类器官(Organoid) 是来源于干细胞或器官祖细胞的三维细胞聚集体, 可分化和自组织形成具有人体相应器官的部分特定功能和结构。由于类器官具有人源性,可模拟器官发育和形成,

随着人类生物学研究的不断深入,对新的生物模型的需求也不断增加。虽然传统的研究模型已被广泛应用,但难以准确反映组织、器官在机体中的生理现象。类器官(Organoid) 是来源于干细胞或器官祖细胞的三维细胞聚集体, 可分化和自组织形成具有人体相应器官的部分特定功能和结构。由于类器官具有人源性,可模拟器官发育和形成,在体外长期扩增中具有基因组稳定性,并能够形成活体生物库进行高通量筛选等优势,成为近年来备受关注的体外模型。然而,在我国肾脏病领域,却一直缺乏肾脏相关类器官研究,这使得无法完全揭示肾脏分化发育、肾病发生的机制。


2024年5月29日,中国工程院院士刘志红教授及其团队在Advanced Science(Weinh)上发表了中国肾脏病领域首篇关于类器官的研究,该研究揭示了肾母细胞瘤-1(WT1)与足细胞发育之间的关键调控路径,并明确了WT1突变的致病作用。更为重要的是,该项研究提示肾脏类器官可以作为肾病基础研究的重要手段。




专家简介



图片


  • 中国工程院院士

  • 教授、博士生导师

  • 中国医学科学院 学部委员

  • 东部战区总医院国家肾脏疾病临床医学研究中心 主任

  • 中华医学会理事会 常务理事

  • 中华医学会肾脏病学分会第九届 主任委员

  • 国家“973”计划项目 首席科学家

  • 国家“精准医学”重点研发计划项目 首席科学家

  • 国际肾脏病学会(ISN) 常务理事




研究设计



这是一项基础性研究,通过scATAC-seq和scRNA-seq建立了胎儿肾脏和肾脏类器官的单细胞染色质可及性和基因表达图谱。本研究可分为5个部分:


绘制胎儿肾脏发育中WT1转录调控图谱;
②比较肾脏类器官与胎儿肾脏WT1转录调控图谱的相似性;
③WT1基因敲除后,肾脏类器官发育的变化;
④WT1突变患者肾脏类器官(体外培养及体内植入两阶段)中足细胞发育迟缓的机制;
⑤基因编辑(修复WT1突变)后足细胞表型改善。


简而言之,就是用胎儿的肾脏样本,确立肾脏发育关键时间点WT1调控靶基因的变化数据。这些数据会与肾脏类器官进行对照,确定其与胎儿肾脏具有很高相似性。之后,采用WT1基因敲除的诱导性多能干细胞以及WT1突变患者的诱导性多能干细胞进行体外培养,观察肾脏类器官的发育情况,最后尝试使用基因编辑修复WT1突变,进一步观察肾脏类器官的发育情况。



研究结果




1

绘制胎儿肾脏发育中WT1转录调控图谱

图1明确显示胎儿肾脏发育过程中,哪些细胞(红框标出)中会有WT1的表达,提示WT1在胎儿肾脏发育过程中可能有重要作用。鉴于此,研究人员利用既往研究scATAC-seq的数据,分析了在妊娠13、16、17和18周时的6个人类胎儿肾脏样本。同时,研究人员还联合同样时间点的胎儿肾脏scRNA-seq数据,进行了相关图谱聚类分析(图2)。上述数据基本形成了人类胎儿时期肾脏发育的基础模型。进一步研究发现,WT1在NPC、PTA、SSBPod和足细胞簇中的染色质开放状态与基因表达具有较高一致性(图3)。这表明WT1在足细胞的发育过程中起到了重要的作用。此外,在足细胞发育过程中,WT1结合位点的总体分布没有变化,主要位于基因启动子和远端增强子(图4)。此外研究显示,WT1在肾脏发育的早期阶段结合位点显著增加,从而赋予祖细胞多向分化的特性。随着发育的进展,WT1的主要功能是维持足细胞的特性和功能,因此WT1结合位点的整体数量相对于早期维持在稳定的水平。


图片

图1胎儿肾脏WT1表达的位置


图片

图2 细胞相关图谱聚类分析结果


图片

图3 WT1表达与肾脏发育


图片

图4 WT1结合位点无显著变化


最后,研究人员发现,WNT信号通路在维持肾单位祖细胞的增殖和分化以及调控MET通路中起着重要作用。WNT信号通路分子BMPER和PAX2在NPC和PTA簇中特异性表达,并且在这两个基因的启动子和增强子区域也发现了WT1的结合位点(图5)。


图片

图5 WT1靶基因(关键信号通路分子)特异性表达的细胞类型


2

比较肾脏类器官与胎儿肾脏WT1转录调控图谱的相似性

基于scATAC-seq和scRNA-seq研究的数据,加深了我们对肾脏发育的认识,使得我们可以在体外培养出与胎儿肾脏发育相似的肾脏类器官。体外培养的肾脏类器官相关图谱聚类分析(图6 a);NPC、SSBPod和足细胞簇的WT1染色质开放及表达情况(图6 b);WT1结合位点的总体分布(图6 c)以及WT1靶基因(关键信号通路分子)特异性表达的细胞类型(图6 d)均与胎儿肾脏发育模型无显著差异。


图片

图6 肾脏类器官的各种分析


3

WT1突变患者肾脏类器官(体外培养阶段)中足细胞发育迟缓的机制

前文提示WT1在肾脏发育中起到举足轻重的作用,那么将其敲除后,肾脏类器官的发育会有哪些改变呢?结果发现,敲除WT1后,肾脏类器官在分化发育时,没有形成肾单位的结构,几乎完全由基质细胞组成,这进一步证实了WT1在肾脏发育中的重要作用。

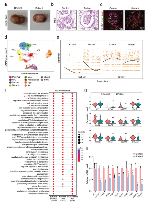
接下来,研究人员采集了携带WT1突变患者的外周血单个核细胞并将其重编成为诱导性多能干细胞,并由此培养出肾脏类器官。该患者在13岁时被诊断为肾病综合征,WT1突变源于其父亲(图7 a),其父亲和祖母均进展为终末期肾脏病。PASM染色和透射电镜检查均显示局灶节段性肾小球硬化和足细胞足突融合(图7 b)。测序分析在该患者中发现了c.1306A > G(外显子8,p.R436G,NM_024426.6)的杂合单核苷酸WT1突变(图7 c)。对照(健康人)和患者的肾脏类器官均显示出包含足细胞的肾单位样结构(图7 d)。由于两者无显著差异,研究人员通过scRNA-seq分析肾脏类器官的细胞组成(图7 e),之后选取了SSBPod及足细胞簇进行分析(图7 f)。拟时序结果显示,足细胞簇的分化时间点滞后于SSBPod簇(图7 g)。而且,SSBPod细胞在患者样本中占很大比例,而足细胞在对照样本中占很大比例(图7 g),提示患者的足细胞发育延迟。GO分析导致足细胞发育迟缓的关键信号通路(图7 h)。进一步分析以上信号通路的关键基因发现,在患者样本中,足细胞发育标志物OLFM3的表达增加,而裂孔隔膜(NPHS1, NPHS2, CD2AP)、WNT信号通路(PLCE1, MAGI2)和细胞骨架 (MYH9)的基因表达均降低(图7 i,j和k)。



图片

图7 WT1突变患者肾脏类器官与对照肾脏类器官的表型差异


上述结果表明,不论是WT1敲除,还是临床中发现的WT1突变,都能导致肾脏发育异常,造成肾脏疾病。


4

WT1突变患者肾脏类器官(体内植入阶段)中足细胞发育迟缓的机制

将肾脏类器官植入小鼠肾包膜下,可使肾小球滤过屏障成熟(图8 a),具体而言,如鲍氏囊和毛细血管会发育更完善(图8 b),荧光染色也证实了植入后的肾脏类器官具有不同细胞成分(图8 c)。接下来,研究人员利用scRNA-seq分析植入后肾脏类器官,进一步阐明WT1突变导致的相关分子变化(图8 d)。结果发现,随着类器官成熟,对照组和患者组的SSBPod簇细胞数量均大幅减少,因此难以单独聚类出SSBPod簇(图8 d),但是,与对照相比,患者足细胞中的OLFM3表达依然显著增加(图8 e),这同样提示患者来源类器官的足细胞发育延迟。GO分析证实了WT1突变在足细胞发育和结构通路中的关键作用(图8 f),该结果与体外培养阶段的分析非常相似(图8 f ;图 7 g)。在患者样本中,足细胞发育标志物OLFM3的表达增加(图8 g),而血管化通路(ANGPTI)、裂孔隔膜(NPHS1、CD2AP)、WNT信号通路(PLCE1、MAG12、SULF1)、细胞骨架(MYH9)和细胞黏附(ITGA3、COL4A3、COL4A4)标志物的表达均降低(图8 g和8h)。总体而言,在植入后肾脏类器官阶段,患者足细胞同样发育迟缓,足细胞结构存在缺陷,最终导致肾小球滤过屏障受损。



图片

图8 植入后阶段,WT1突变患者肾脏类器官与对照肾脏类器官的表型差异


5

基因编辑(修复WT1突变)后足细胞表型改善

前文已经表明c.1306A>G突变是该病的病因,因此研究人员通过CRISPR/Cas9基因编辑技术修复了突变。随后,在培养出的基因修复肾脏类器官中,WT1突变影响的关键通路基因裂孔隔膜(NPHS1/MAGI2)、细胞黏附(ITGA3)和细胞骨架(MYH9)在mRNA和蛋白水平均到了恢复。此外,WT1与以上靶基因的结合能力也同样得到了恢复(图9)。

图片

图9 基因编辑修复患者肾脏类器官疾病表型




专家评述




图片

刘志红院士

这项研究的意义有2项:①揭示了WT1基因在肾脏发育阶段的重要性;②明确了肾脏类器官可以是肾脏研究的重要模型。


1

WT1基因与肾脏发育

以人类基因为背景的肾脏中WT1随着发育在不同细胞类型中的转录调控图谱是缺乏的。由于胎儿肾脏样本的稀缺,亟需模拟胎儿肾脏模型的支持,肾脏类器官的出现解决了这一问题。同时,scRNA-seq及scATAC-seq的联合应用,可以在单细胞层面解析不同细胞类型中WT1的转录调控作用。

我们研究团队利用双组学解析胎儿肾脏组织,发现WT1基因表达及WT1 Motif的开放均特异性的存在于肾单元祖细胞(NPC/PTA阶段),足细胞前体细胞及足细胞。WT1 Motif分析显示,随着肾脏发育成熟,WT1 Motif开放位置也随之减少,并且WT1主要通过启动子及增强子元件发挥转录调控作用。针对各发育阶段细胞类型分析,WT1在足细胞发育路径上逐步通过调节WNT signaling pathway, actin filament organization 以及 cell junction assembly促进足细胞的发育成熟。同时,研究团队对比了肾脏类器官与胎儿肾脏的WT1转录调控图谱。肾脏类器官中WT1基因表达及WT1 Motif的开放也均特异性的存在于肾单元祖细胞,足细胞前体细胞及足细胞。类器官各细胞类型中的WT1 Motif的位置分布及WT1 调控的通路及基因也与胎儿肾脏相似。

为进一步明确WT1的重要性,我们建立了WT1敲除的肾脏类器官以及WT1突变患者肾脏类器官,两种类器官均表现出发育损伤的表型。同时利用scRNA-seq揭示了WT1突变导致疾病的具体分子机制。

综上所述,我们研究团队绘制了胎儿肾脏发育的WT1转录调控图谱,揭示了肾脏类器官与胎儿肾脏两者转录调控图谱具有显著的相似性,明确了肾脏类器官作为肾脏疾病模型的优势, 最后解析了WT1突变的致病作用机制。


2

明确了肾脏类器官可以是肾脏研究的重要模型

目前,人类对胚胎如何分化、发育肾脏还并不完全了解,这是由于胚胎和婴儿肾脏样本的稀缺导致的。因此,我们不清楚具体基因和蛋白在肾脏发育中起到的具体作用,以及上述基因到底是在特定时间点发挥作用,还是在分化、发育全过程发挥作用。这些基础知识的缺失导致我们现在对先天性肾脏疾病的管理存在不足。但是,肾脏类器官给我们带来了新的研究方法,可以对多囊肾病、法布里病等各种先天性肾脏疾病进行更为深入的研究。我们可以了解在上述疾病患者肾脏分化发育阶段中究竟是哪些基因和蛋白起到了关键作用,找到全新的治疗靶点,从而开发相应的防治手段。




研究总结



总之,本研究告诉我们,WT1作为调节足细胞发育的关键转录因子,在肾脏发育和肾脏类器官分化过程中维持了足细胞的结构和功能。


参考文献:

1. Wang G, Wu H, Zhai X, et al. Kidney Organoid Modeling of WT1 Mutations Reveals Key Regulatory Paths Underlying Podocyte Development. Adv Sci (Weinh). 2024 May 29:e2308556. doi: 10.1002/advs.202308556. Epub ahead of print. PMID: 38810140.



 
举报收藏 0打赏 0评论 0
更多>相关评论
暂时没有评论,来说点什么吧
更多>同类资讯
  • 站长
    加关注2
  • 生物医药从业10年小硕
推荐图文
推荐资讯
点击排行
网站首页  |  会员积分规则  |  服务条款  |  法律声明  |  关于我们  |  联系方式  |  使用协议  |  隐私政策  |  版权隐私  |  排名推广  |  广告服务  |  积分换礼  |  网站留言  |  帮助中心  |  网站地图  |  违规举报
苏ICP备2023016422号-7苏公网安备32011802010295