Nat. Commun. | 可增强外泌体细胞内递送的水凝胶用于加速伤口愈合

   2024-06-18 LH Group PKU2570
核心提示:大家好,今天为大家分享一篇近期发表在NatureCommunications上的文章,Exosome-coated oxygen nanobubble-laden hydrogel augments intracellular delivery of exosomes for enhanced wound healing。这篇文章的通讯作者是伊利诺伊大学-香槟分校的Joseph Irudayaraj。炎症和缺氧会引发伤口愈合异常,诱发伤口闭合延迟、瘢痕
 大家好,今天为大家分享一篇近期发表在Nature Communications上的文章,Exosome-coated oxygen nanobubble-laden hydrogel augments intracellular delivery of exosomes for enhanced wound healing这篇文章的通讯作者是伊利诺伊大学-香槟分校Joseph Irudayaraj

    炎症和缺氧会引发伤口愈合异常,诱发伤口闭合延迟、瘢痕疙瘩形成和增生性疤痕脂肪来源干细胞(ADSC的外泌体能够发挥细胞间通讯器的作用,并含有丰富的生物活性分子以促进伤口愈合。然而,最近的研究表明,伤口缺氧严重影响外泌体的胞内递送效率,阻碍了它们的治疗效果。
    为了应对这一挑战以及伤口炎症和缺氧,作者开发了一种多功能伤口敷料,由嵌入包被氧气纳米泡外泌体的水凝胶EBO构成。供氧成分氧纳米气泡(ONB)是通过将纳米级氧气泡封装在结合葡聚糖的牛血清蛋白(BSA)中形成。在以往的工作中,糖基化蛋白偶联物已被证实具有自由基清除特性和阻止氧化变质的能力,源自人类脂肪组织干细胞的外泌体被进一步涂覆在ONB表面,从而产生最终的携氧纳米系统,其表现出的氧气释放特性促进了外泌体的细胞内递送。最后,作者利用具有抗氧化和止血自愈合的聚乙烯醇/明胶(PVA/GA)作为支架来协助外泌体递送,硼酸酯键表现出与过氧化氢(H2O2)反应的独特能力,从而减轻过度炎症,明胶的加入进一步增强了敷料止血能力。该敷料协同结合了多种功能,包括止血、抗氧化活性、氧气输送和增强的外泌体转运(图1
图片
1. EBO-凝胶的交联机制和结构

    ONB的合成始于BSA与葡聚糖的结合,混合进行超声处理同时,氧气被引入系统。EBO的合成涉及对外泌体和ONB进行超声处理,超声引起的机械力导致外泌体结构瞬时破坏,使外泌体在ONB周围重新组装,形成核壳结构。标记的EBO与细胞共定位证实了细胞质中EBO的存在294 nm420 nm处的吸光度均显著增加,证实了糖基化蛋白质偶联物的形成(图2)。
图片
2. ONBEBO的制备及表征

    PVA、明胶和EBO的水性混合物是在加入2 wt%的硼酸后,瞬时交联迅速形成硼酸酯键,在几秒钟内形成粘弹性水凝胶。水凝胶具有可注射性,自愈合能力以及一定的黏附能力(图3)。
图片
3. 水凝胶物理性能表征

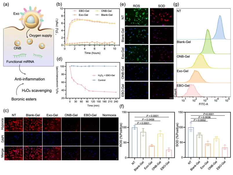
    EBO-GelONB-Gel具有强的供氧能力,RDPP是一种细胞缺氧指示剂,EBO-GelONB-Gel一起孵育的细胞表现出较低的RDPP荧光强度,表明有效地缓解了缺氧ROS/SOD荧光定量也显示了水凝胶强力的ROS清除能力(图4)。
图片
4. 水凝胶供氧能力和ROS清除能力表征

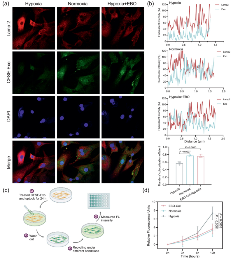
    EBO有望通过供应氧气来恢复缺氧微环境中的外泌体递送效率。将HDF-a细胞与CFSE标记的外泌体共培养8小时。通过评估外泌体与内溶酶体标志物 Lamp2 之间的共定位评价递送效率。在缺氧条件下,共定位显著降低。缺氧会影响内吞循环,因此,通过胞吐作用回收外泌体可能会阻碍其货物有效释放到细胞质中,从而影响治疗药物的递送。为了证明这一假设,CFSE标记的外泌体内化24小时后评估信号,缺氧、缺氧和用增氧剂EBO处理12小时CFSE信号重新分泌到培养基中,结果显示在缺氧孵育期间,外泌体蛋白循环到培养基中的量显著增加,表明EBO治疗有可能使外泌体逃避缺氧引起的增强内吞循环,从而促进治疗货物在细胞质内释放(图5)。
图片
5. 水凝胶提高外泌体递送效率的表征

    作者在大鼠全层缺陷模型中评估了EBO-Gel的伤口愈合性能。EBO-Gel处理组表现出显著加速的愈合率,特别是在第2天至第10天的增殖阶段。值得注意的是,Tegaderm组在第2天和第4天表现出感染和炎症的迹象,而用水凝胶敷料治疗的组没有表现出明显的感染。经过14天的治疗,用EBO-Gel治疗的伤口显示出良好的恢复质量,其特征是没有增生性和瘢痕疙瘩。EBO-Gel的无疤痕愈合潜力归因于ADSC-Exos的多方面功能,富含调节纤维化反应和瘢痕疙瘩成纤维细胞迁移的microRNA(图6)。此外,EBO-Gel 在解决缺氧性增生性疤痕中的异常代谢方面显示出前景为进一步研究疤痕管理提供了一条有希望的途径。
图片
6. 水凝胶全层创面愈合表征

作者JXD
DOI: 10.1038/s41467-024-47696-5
Link: https://doi.org/10.1038/s41467-024-47696-5


 
举报收藏 0打赏 0评论 0
更多>相关评论
暂时没有评论,来说点什么吧
更多>同类资讯
  • 站长
    加关注2
  • 生物医药从业10年小硕
推荐图文
推荐资讯
点击排行
网站首页  |  会员积分规则  |  服务条款  |  法律声明  |  关于我们  |  联系方式  |  使用协议  |  隐私政策  |  版权隐私  |  排名推广  |  广告服务  |  积分换礼  |  网站留言  |  帮助中心  |  网站地图  |  违规举报
苏ICP备2023016422号-7苏公网安备32011802010295