间充质干细胞来源的外泌体(MSC-EVs)在再生医学和免疫调节方面显现出巨大的应用前景。已有研究表明MSC-EVs可促进皮肤细胞增殖,并加速上皮细胞再生,修复皮肤损伤抑制瘢痕形成;在骨关节炎疾病治疗领域,MSC-EVs可促进软骨基质合成和抑制基质降解酶作用来减缓骨关节炎进程;MSC-EVs还可以通过眼表滴入或玻璃体注射等方式给药,风险低且可有效渗透眼部组织结构发挥其治疗功能。然而,目前依然缺乏有效的和可拓展的制备细胞上清外泌体的方法,如何获得高浓度、高纯度、高活性的MSC-EVs是其用于疾病治疗研究与转化的关键。
EXODUS分离细胞上清样本操作步骤
细胞上清外泌体分离结果展示
1.EXODUS和超速离心法(UC)提纯细胞上清外泌体结果展示
分别使用EXODUS和UC对40 mL和38 mL细胞上清培养液外泌体进行分离提纯,并结合透射电子显微镜(TEM)、纳米颗粒跟踪分析仪(NTA)和Western blot等实验手段对纯化外泌体进行表征鉴定。结果显示,EXODUS纯化的外泌体具有完整杯托状结构且囊泡结构数量多,背景干净;UC纯化外泌体背景干净但囊泡结构数量少,有部分聚集现象。EXODUS纯化产物粒子浓度为8×10^10 particles/mL,UC纯化产物粒子数为8×10^9 particles/mL。通过等体积Western blot实验评估外泌体的产量,结果显示,EXODUS纯化产物外泌体相关标志蛋白丰度显著高于UC。以上结果表明,EXODUS纯化富集细胞上清外泌体产量显著高于UC。
2.EXODUS和切向流过滤(TFF)提纯细胞上清外泌体结果展示
Xcell Therapeutics Inc.,为了评估EXODUS和TFF设备在分离富集细胞上清外泌体的性能差异,分别使用EXODUS和TFF设备处理250 mL细胞上清培养液并结合NTA、BCA assay和等体积Western blot实验技术对纯化结果进行表征鉴定。结果显示,EXODUS产物粒子总数1.16×10^11 particles,显著高于TFF产物粒子总数。EXODUS纯化产物外泌体标志蛋白CD9,CD63和CD81蛋白丰度显著高于TFF纯化产物。以上结果表明,EXODUS纯化细胞上清外泌体产量显著高于TFF。
接着,研究者利用BCA assay和等颗粒Western blot实验技术评估外泌体纯度,结果显示,EXODUS产物总蛋白量显著低于TFF,EXODUS颗粒蛋白比为3.57×10^8 particles/μg protein,显著高于TFF。EXODUS纯化产物CD9和CD81蛋白丰度显著高于TFF纯化产物。综上结果表明,EXODUS纯化细胞上清外泌体的纯度和产量显著高于TFF。
应用案例 1
EXODUS分离A549细胞上清EVs,助力可听声波促进贴壁癌细胞EVs形成和分泌基础研究(Applied Materials & Interfaces . IF=9.500)
结果展示
研究者运用EXODUS提取系统完成AAW刺激组与静态培养组细胞上清EVs分离,并运用TEM、NTA和Western blot等技术对外泌体进行鉴定。TEM结果显示,静态培养和AAW刺激条件下,EVs都呈现经典杯状结构,且其粒径都落在30-100 nm之间;Western Blot检测Calnexin和外泌体标志蛋白结果显示,细胞和EVs中相关标志蛋白表达一致。
研究总结
研究者开发了一种新型EVs生物制造方法,通过调控AAW振幅产生的连续机械刺激,如表面声压和应力,显著提升贴壁癌细胞EVs的形成和分泌效率。相较于传统静态培养,72小时AAW刺激使EVs产量增长2.5倍,且对细胞活力无显著影响。研究团队利用汇芯生物自主研发的全自动外泌体提取系统EXODUS,成功分离出高纯度、高产量的EVs。通过组学分析和体外实验等技术手段,探讨了AAW促进EVs分泌的调控机制,并评估了AAW诱导衍生EVs的生物学功能。
应用案例 2
EXODUS分离人源脐带间充质干细胞外泌体,助推肝纤维化(LF)治疗机制研究(International Immunopharmacology. IF=5.600)
结果展示
作者运用全自动外泌体提取系统EXODUS,成功地从hUC-MSCs细胞培养上清培养液中分离出间充质干细胞外泌体MSC-Exos。并结合了TEM、NTA以及Western blot等多种外泌体鉴定技术,对提取的MSC-Exos进行了全面的形态、物理特性及标志物评估。TEM观察结果显示,MSC-Exos呈现典型的杯状结构且具备双层膜特征;NTA分析显示,MSC-Exos的平均粒径约为100 nm;Western blot结果显示CD9、CD81和TSG101蛋白条带显著。
研究总结
本研究发现hUC-MSCs通过抑制HSC活化可显著改善LF。并利用汇芯生物自主研发的全自动外泌体提取系统EXODUS,成功地从hUC-MSCs细胞上清样本中分离提纯出高纯度、高产量的MSCs-Exo,通过动物实验及体外表征等实验手段验证了MSCs-Exos 通过递送 miR-148a-5p 到达靶细胞,被认为 是hUC-MSCs 治疗的关键介质。其具体作用机制为直接靶向SLIT3从而调节纤维化进展。此外,SLIT3作为一种极具潜力的生物标志物,可用于动态监测LF的状态。
应用案例 3
EXODUS高效制备高纯度、高完整性的间充质干细胞来源细胞外囊泡(Anal Bioanal Chem. IF=4.300)
结果展示
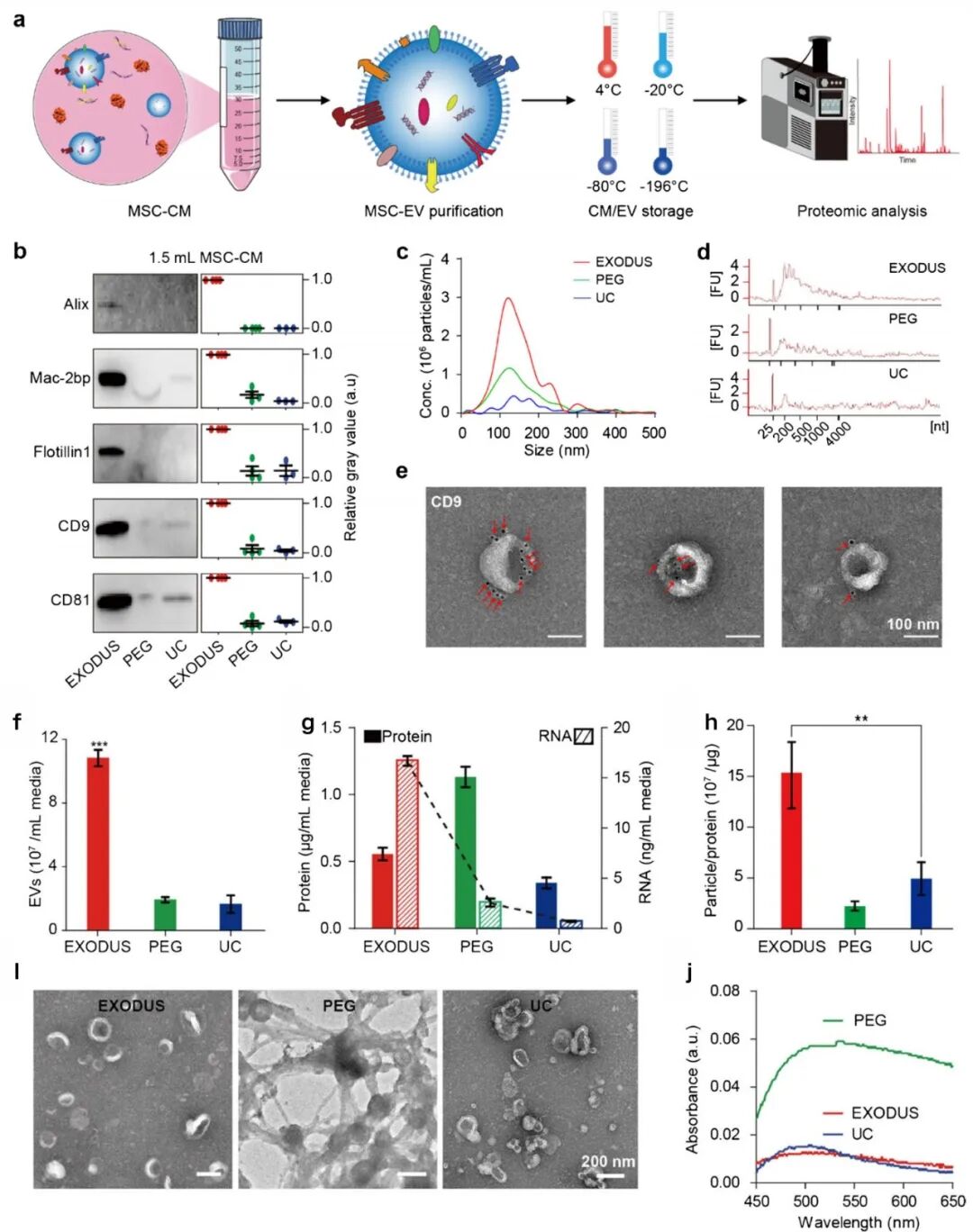
研究者分别使用EXODUS、UC和聚乙二醇沉淀(PEG)方法进行MSC-EVs分离提纯,结合Western blot、TEM和NTA技术表征分离结果。Western blot检测了常见的EVs标记蛋白,如Alix、Mac-2bp、Flotillin 1、CD9和CD81。结果表明,EXODUS分离结果标志蛋白表达量显著高于UC与PEG。TEM结果显示EXODUS分离的EVs呈现为杯状结构,周围结合有与抗CD9共轭的纳米金。相比之下,EXODUS分离的囊泡膜结构完整更高,背景更干净。NTA结合Qubit蛋白检测试剂盒表征MSC-EVs产量与纯度,结果显示EXODUS总粒子数显著高于PEG和UC分离结果。此外,EXODUS分离的EVs的颗粒与蛋白质比为(1.54 ± 3.47)× 10^8 particles/μg protein,显著高于PEG和UC分离结果。以上结果表明,与PEG和UC方法相比,EXODUS平台纯化富集MSC-EVs拥有更高颗粒产量与纯度。
研究总结
研究者应用EXODUS高效地分离出高质量的EVs,其纯度和产量均超越传统的UC和PEG沉淀法。同时,研究者深入探讨了MSC-CM和纯化后EVs的保存条件。研究强调,维持MSC-EVs质量稳定至关重要,因为蛋白质组学分析显示,EVs蛋白质含量和多样性的变化将对其治疗功能产生显著影响。研究者提出利用EXODUS制备MSC-EVs的策略具有临床应用潜力,为治疗多种疾病开辟了新途径。
EXODUS全自动外泌体提取系统可高效地提纯高纯度、高完整性的外泌体,助力外泌体基础研究与干细胞外泌体应用与转化研究。目前,EXODUS处理细胞上清样本不仅实现了质的飞跃,更在处理量上取得显著提升,可完成从mL级别到L级别的处理体积全面覆盖,同时满足纯化富集的外泌体保持高纯度、高产量和高完整性。
参考文献:
[1] Zhou C, Zhang B, Yang Y, Jiang Q, Li T, Gong J, Tang H, Zhang Q. Stem cell-derived exosomes: emerging therapeutic opportunities for wound healing. Stem Cell Res Ther. 2023;14(1):107.
[2] Zou J, Yang W, Cui W, Li C, Ma C, Ji X, Hong J, Qu Z, Chen J, Liu A, Wu H. Therapeutic potential and mechanisms of mesenchymal stem cell-derived exosomes as bioactive materials in tendon-bone healing. J Nanobiotechnology. 2023;21(1):14.
[3] Lei Z, Jiang H, Liu J, Liu Y, Wu D, Sun C, Du Q, Wang L, Wu G, Wang S, Zhang X. Audible Acoustic Wave Promotes EV Formation and Secretion from Adherent Cancer Cells via Mechanical Stimulation. ACS Appl Mater Interfaces. 2023;15(46):53859-53870.
[4] Yuan M, Yao L, Chen P, Wang Z, Liu P, Xiong Z, Hu X, Li L, Jiang Y. Human umbilical cord mesenchymal stem cells inhibit liver fibrosis via the microRNA-148a-5p/SLIT3 axis. Int Immunopharmacol. 2023;125(Pt A):111134.
[5] Ni F, Zhu Q, Li H, Liu F, Chen H. Efficient preparation of high-purity and intact mesenchymal stem cell-derived extracellular vesicles. Anal Bioanal Chem. 2024;416(8):1797-1808.
