近期,四川大学华西医院的李富宇教授团队在Molecular cancer杂志发表了题为“Exosomal long non-coding RNA TRPM2-AS promotes angiogenesis in gallbladder cancer through interacting with PABPC1 to activate NOTCH1 signaling pathway”的科研论文,IF=37.3。
研究背景:胆囊癌(gallbladder cancer,GBC)是一种常见的高死亡率胆道恶性肿瘤,占所有胆道肿瘤的80%-95%。GBC具有很强的侵袭和转移倾向,包括淋巴结、肝脏、血管和神经转移。由于GBC患者常被诊断为晚期,手术治疗效果普遍较差,因此迫切需要寻找新的有效的GBC分子靶点。异常血管生成是缺氧诱发恶性肿瘤的典型特征,其对GBC肿瘤的生长和侵袭至关重要,而lncRNA广泛参与GBC的恶性肿瘤。目前的相关研究中缺乏确凿的证据证实 lncRNA 与 GBC 中血管生成之间的相关性。
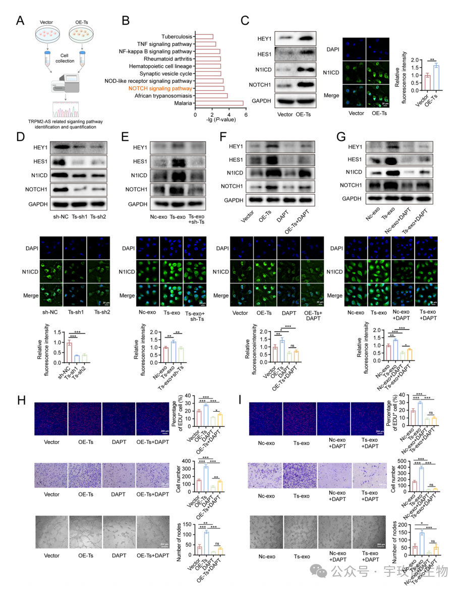
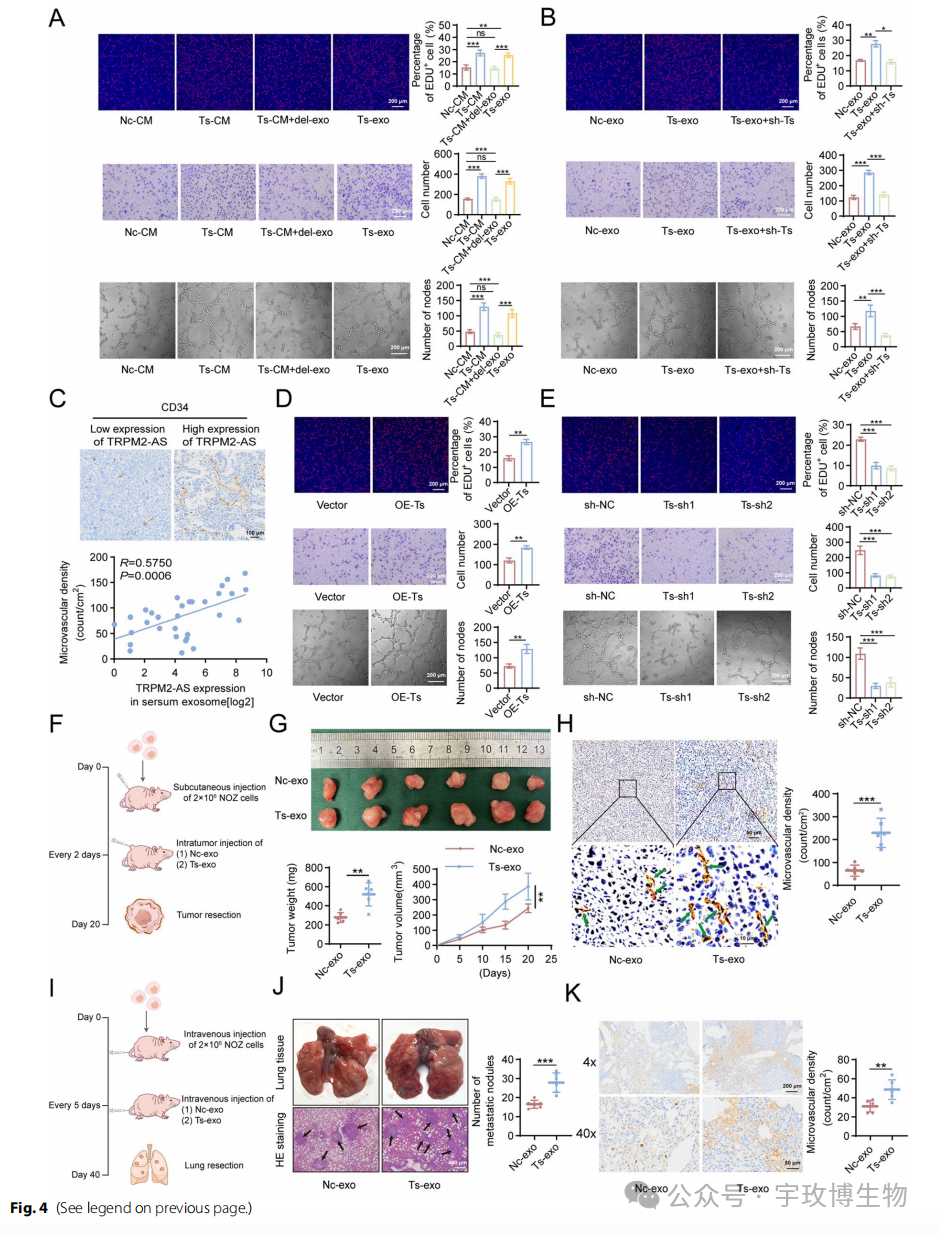
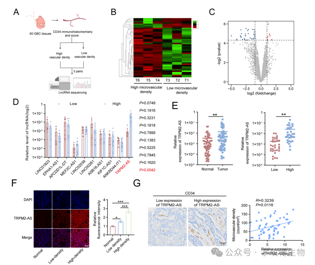
研究成果及意义:作者收集了60个新鲜切除的GBC组织和邻近的正常组织,进行lncRNA测序以鉴定差异表达的lncRNA。采用RT-qPCR、Western blot、FISH和免疫荧光法在体外检测TRPM2-AS和NOTCH1信号通路的表达。之后作者使用小鼠异种移植物和肺转移模型评估TRPM2-AS在体内血管生成过程中的生物学功能,并通过一系列实验检测HUVECs的血管生成能力并确认TRPM2-AS、IGF2BP2、NUMB和PABPC1之间的相互作用。结果表明, TRPM2-AS在GBC组织中上调,与GBC患者血管生成和不良预后密切相关。在发挥促血管生成作用方面,GBC细胞通过转运到HUVEC的外泌体负载的TRPM2-AS增强了PABPC1介导的NUMB表达抑制,从而促进了NOTCH1信号通路的激活。最终作者认为,TRPM2-AS通过促进NOTCH1信号通路的激活来促进血管生成,是一种新颖且有广泛应用价值的GBC血管生成生物标志物,可以为未来的 GBC 治疗提供更多参考思路。
该研究中使用本公司外泌体提取纯化试剂盒(货号:UR52121)进行GBC细胞外泌体提取,结果符合各检测指标要求,满足了客户的下游实验需求。
相关产品链接:
细胞上清外泌体提取试剂盒 20 T -企业官网 (umibio.cn)
参考文献:Exosomal long non-coding RNA TRPM2-AS promotes angiogenesis in gallbladder cancer through interacting with PABPC1 to activate NOTCH1 signaling pathway. Mol Cancer. 2024 Mar 27;23(1):65.获取全文请扫描下方二维码:
