值毕业论文答辩之际,想想当初小海也是写论文写到头疼!探索科研嘛,总是布满荆棘的,但日复一日勤奋学习和刻苦钻研之后,总归会有些发现。今天,猜猜小海又要给大家带来哪篇文章呢?
这次,跟随小海的步伐,深入挖掘一篇集结“外泌体”“肿瘤微环境”等研究热点的发表在《Molecular Cancer》(IF=37.3)的高分文章,探索它是如何将复杂的科学问题转化为清晰的研究视角!(ps:科研路上是不是也想找个小帮手?如果你的论文需要润色、数据需要分析,甚至是申请基金时需要点拨,小海这儿全包了!扫码就能找到我哦!)
1、本研究聚焦于聚焦于三阴性乳腺癌(TNBC)这一具有高度侵袭性和较差预后的乳腺癌亚型,特别是在肺转移这一临床治疗中的难点问题,从外泌体LAP-TGF-β1这一新颖的角度切入,不仅具有高度的创新性,而且具有迫切的临床需求和应用潜力。2、本研究采用了一系列的分子生物学、细胞生物学和动物模型实验方法,包括基因克隆、转染、免疫共沉淀、ELISA、Western blot、纳米粒子追踪分析和体内动物实验等,这些方法的综合运用确保了研究结果的科学性和可靠性。 l题目:乙酰化 LAP-TGF-β1 蛋白加入外泌体可促进 TNBC 细胞在肺部微转移中的扩散
公众号后台回复关键词“yxh”即可获得原文,文献编号240603-1
三阴性乳腺癌(TNBC)是乳腺癌中最具侵袭性和致死性的亚型,其肺转移是疾病进展的晚期阶段,具有高复发率和死亡率。肺部是TNBC细胞进入血液循环后遇到的第一个主要毛细血管床,因此肺微环境在转移性肿瘤细胞的定植中起着关键作用。虽然仅有0.01%的从原发肿瘤迁移的细胞能在远处形成转移灶,但肺微转移瘤为转移性肿瘤的形成提供了“土壤”,通过改变血管微环境促进了实质性肺转移瘤的形成。此外,外泌体作为细胞间通讯的重要媒介,尤其是在外泌体TGF-β1的作用下,对肿瘤细胞的转移、免疫逃逸和上皮-间充质转化中起着重要作用。然而,外泌体如何影响血管微环境以及如何促进肺部显著的转移瘤形成的具体机制尚不清楚,这限制了有效治疗干预措施的发展。

1、TNBC肺转移部位的外泌体中LAP-TGF-β1水平升高,促进肿瘤细胞在肺部的转移和定植
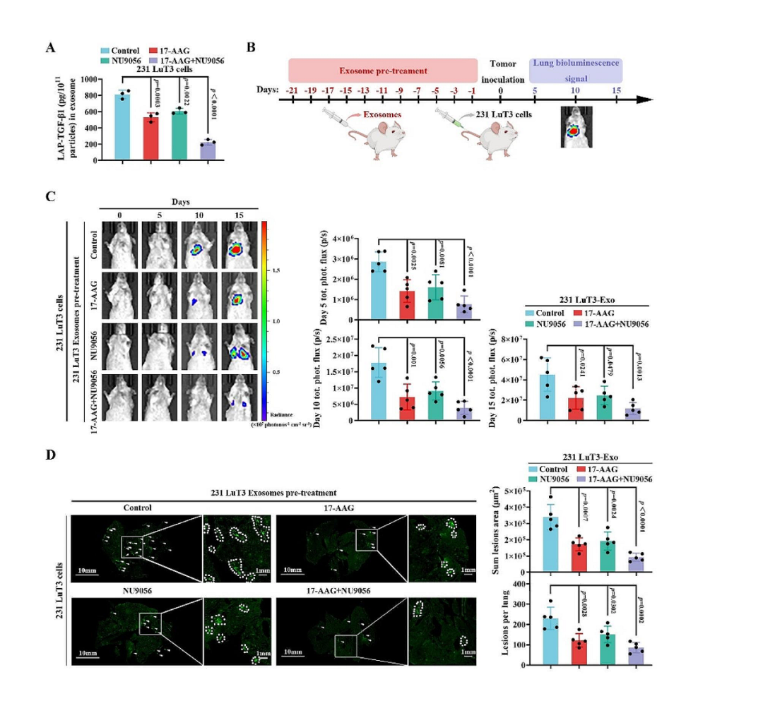
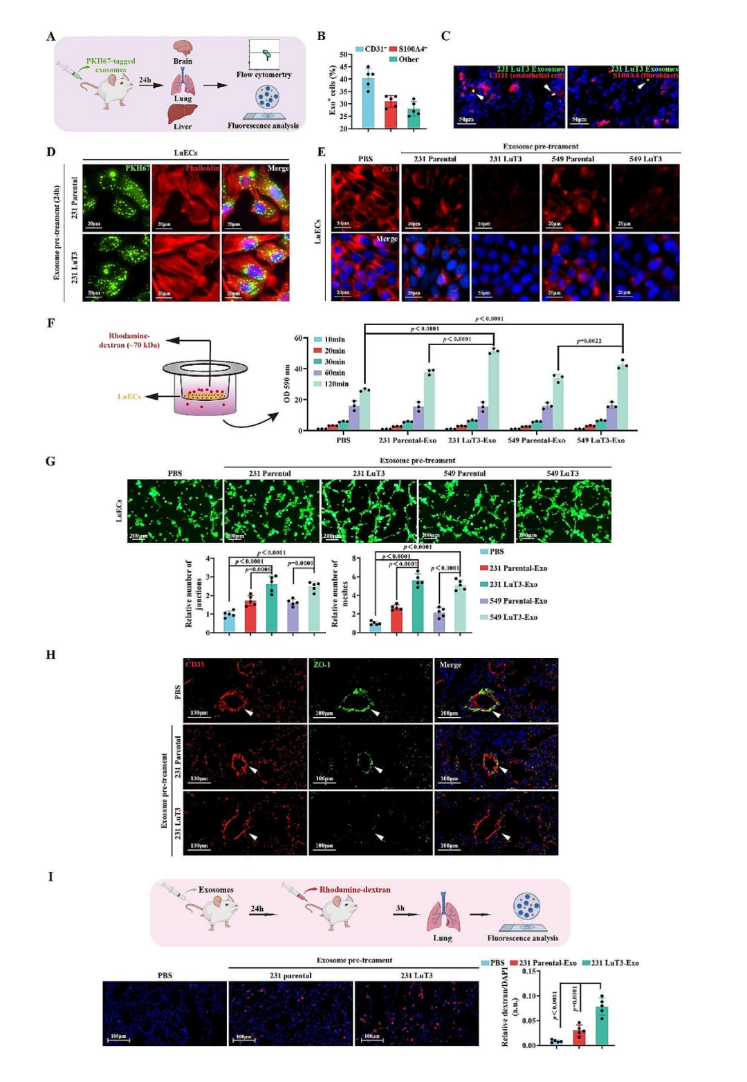
研究人员首先利用差速离心法从细胞培养液中分离出外泌体,再通过OptiPrep密度梯度离心进一步纯化,以确保外泌体的高纯度和活性。随后,通过ELISA和西方印迹等生物化学技术定量分析了外泌体中LAP-TGF-β1的含量,结果显示与正常细胞相比,TNBC肺转移部位的外泌体中LAP-TGF-β1水平显著升高,其中在TNBC肺转移灶与原发乳腺癌细胞相比升高了2.4倍,与正常脂肪细胞相比更是惊人的27倍。此外,研究者们还通过动物实验,观察了这些外泌体在体内的分布和对肺微环境的影响,发现这些富含LAP-TGF-β1的外泌体能够显著增强肺微血管的通透性,并通过改变肺血管微环境,促进TNBC细胞在肺部的外渗和定植。 2、LAP-TGF-β1通过TIP60介导的乙酰化与HSP90A相互作用,进而被装载进入外泌体研究团队利用基因克隆和突变技术构建了LAP-TGFB1、HSP90AA1、TIP60等基因的表达载体,并通过转染方法将这些载体引入到231 Parental或231 LuT3细胞中。通过免疫共沉淀(Co-IP)和质谱分析等技术,研究团队鉴定了LAP-TGF-β1与HSP90A之间的相互作用,并发现这一相互作用依赖于LAP-TGF-β1上一个非典型KFERQ样序列(300IDFRK304)的乙酰化修饰。进一步的实验表明,乙酰转移酶TIP60能够介导LAP-TGF-β1第304位赖氨酸残基的乙酰化,从而促进LAP-TGF-β1与HSP90A的结合。通过siRNA技术敲减HSP90A和TIP60,研究者们发现这一乙酰化修饰对于LAP-TGF-β1的外泌体装载至关重要,因为抑制HSP90A和TIP60能够显著降低外泌体中LAP-TGF-β1的含量。此外,通过体外实验和动物模型,研究者们证实了LAP-TGF-β1通过与HSP90A的相互作用被有效地装载进入外泌体,进而在肺转移微环境中发挥其作用。 图1 LAP-TGF-β1-HSP90A相互作用引导转运3、低剂量的外泌体LAP-TGF-β1在重塑肺血管微环境中的效果显著,优于同等剂量的游离TGF-β1 研究团队通过体外实验和体内动物模型,发现低剂量的外泌体LAP-TGF-β1在重塑肺血管微环境中具有显著效果,这一效果优于同等剂量的游离TGF-β1。他们首先利用差速离心和OptiPrep密度梯度离心技术从TNBC细胞培养液中分离出外泌体,并通过ELISA验证了外泌体中LAP-TGF-β1的存在。在肺微血管内皮细胞(LuECs)的体外实验中,与游离TGF-β1相比,低剂量的外泌体LAP-TGF-β1能显著降低细胞间紧密连接蛋白ZO-1的表达,增加细胞通透性,并促进血管生成。此外,通过尾静脉注射PKH67标记的外泌体至动物模型,研究者观察到肺转移灶来源的外泌体在肺部的积累效率显著高于原发肿瘤细胞来源的外泌体。这些结果表明,外泌体LAP-TGF-β1在低剂量下就能有效地重塑肺血管微环境,为TNBC细胞在肺部的转移和定植提供有利条件,而这一作用在同等剂量的游离TGF-β1中并未观察到,提示外泌体LAP-TGF-β1可能是一个更为有效的治疗靶点。 4、同时抑制HSP90A和TIP60能减少外泌体中LAP-TGF-β1的含量,有效抑制TNBC肺微转移 研究者在探索TNBC肺微转移治疗策略的过程中,发现了一种新的潜在治疗方法,即通过同时抑制HSP90A和TIP60来减少外泌体中LAP-TGF-β1的含量。在实验中,他们首先利用基因敲减技术针对HSP90A和TIP60进行了单独和联合的抑制实验,并通过ELISA检测外泌体中LAP-TGF-β1的水平。结果显示,无论是单独还是联合使用针对HSP90A和TIP60的抑制剂17-AAG和NU9056,都能够显著降低外泌体中LAP-TGF-β1的含量。为了进一步验证这一发现在体内的效果,研究者通过动物模型,将经过抑制剂处理的外泌体通过尾静脉注射到小鼠体内,随后注射了GFP-Luc标记的231 LuT3细胞以模拟肺微转移过程。通过生物发光成像技术,他们观察到与对照组相比,经过HSP90A和TIP60联合抑制剂处理的外泌体显著减少了肺部的转移灶数量和面积。这些结果表明,联合抑制HSP90A和TIP60不仅可以减少外泌体中LAP-TGF-β1的含量,还能有效抑制TNBC肺微转移。 图3 抑制剂处理后外泌体LAP-TGF-β1水平变化5、靶向HSP90A和TIP60的策略为TNBC肺转移治疗提供了新的治疗方向研究团队在探索三阴性乳腺癌(TNBC)肺转移治疗新策略的过程中,发现了靶向HSP90A和TIP60的联合抑制作用对于控制TNBC肺微转移具有显著效果。在实验中,他们使用了特定的抑制剂17-AAG和NU9056来靶向这两种蛋白,并观察到外泌体中LAP-TGF-β1水平的显著降低。进一步的动物实验表明,经过这种联合抑制剂处理的外泌体能够显著减少小鼠肺内的转移灶数量和面积。此外,生物发光成像(BLI)和全肺成像技术的应用揭示了显著的结果:与对照组相比,经HSP90A和TIP60抑制剂处理的外泌体预处理的小鼠在肺转移模型中显示出明显的肺转移灶数量和面积的减少。重要的是,研究者还观察到,这种联合抑制策略在非细胞毒性条件下有效,即在不损害正常细胞活性和不诱导细胞凋亡的情况下,实现了对外泌体中LAP-TGF-β1载荷的显著降低,从而有效抑制了肺微转移病灶的传播。
本研究深入探讨了三阴性乳腺癌(TNBC)肺转移中外泌体LAP-TGF-β1的作用及其分子机制。通过一系列体外和体内实验,研究团队发现TNBC肺转移部位的外泌体中LAP-TGF-β1水平显著升高,并且这一分子通过TIP60介导的乙酰化与HSP90A相互作用,进而被有效装载进入外泌体。外泌体LAP-TGF-β1在低剂量下即可显著重塑肺血管微环境,促进肿瘤细胞的外渗和定植,效果优于同等剂量的游离TGF-β1。更重要的是,研究者们证实了通过同时抑制HSP90A和TIP60能够显著减少外泌体中LAP-TGF-β1的含量,有效抑制TNBC肺微转移。外泌体可谓是当前的大