我国明确鼓励干细胞医疗行业发展!汇总国家及多省市干细胞医疗行业政策及解读(全)
2024-05-22
干细胞生物界2850
核心提示:我国明确鼓励干细胞医疗行业发展!汇总国家及多省市干细胞医疗行业政策及解读(全)
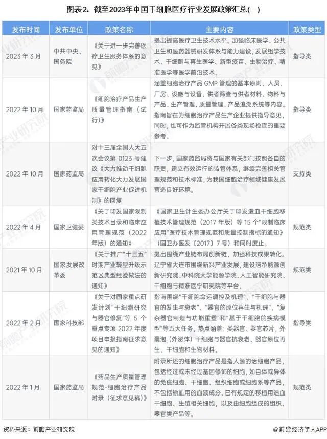
我国积极推动干细胞技术的研发和推广,将干细胞研究技术作为重点技术领域写入国家重大科技战略发展计划。未来,干细胞作为生物科学一项重要的技术突破,会不断加强对技术的政策支持,推动干细胞在技术研究和应用领域的政策推动。随着《干细胞临床研究管理办法(试行)》和《干细胞制剂质量控制及临床前研究指导原则(试行)》等相关政策的发布,我国干细胞行业逐步有了行业规范,促进了干细胞行业健康发展。
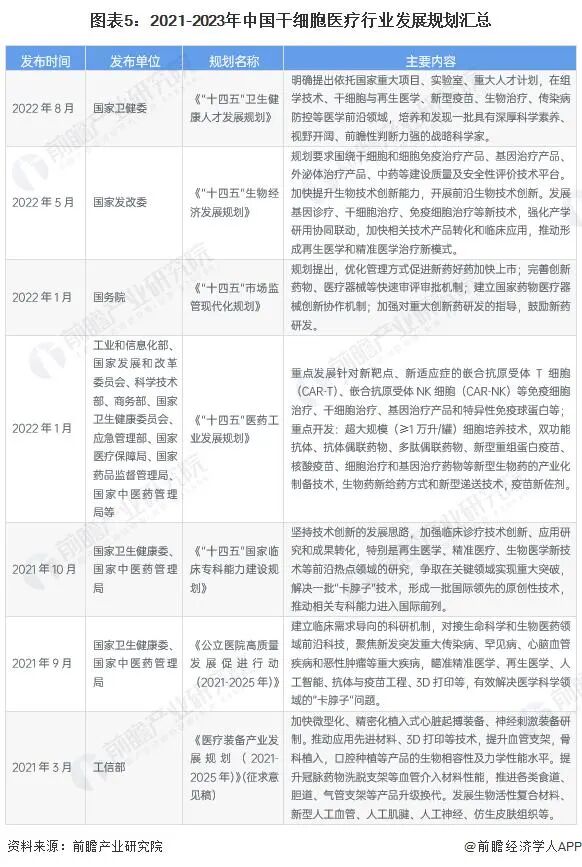
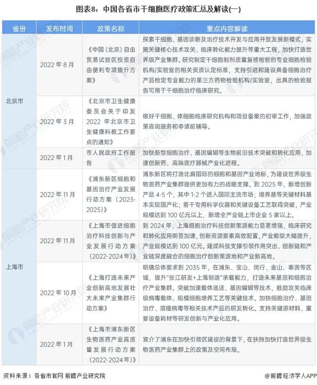
随着全球范围内生物细胞技术和产业快速发展,“细胞治疗及临床转化”成为我国健康保障发展的重大课题。国家多个相关部委及地方政府陆续颁布一系列扶持政策,从临床研究到产业发展,为行业发展新格局营造了良好的环境,也为干细胞创新技术和产品的转化落地带来新的机遇。细胞疗法是当今医学研究最前沿、最热门的领域之一,研究者们也在该领域取得了丰硕的成果。同时,干细胞医疗被相继写进《“十四五”国家规划》、《“十三五”国家规划》和《“健康中国2030”规划纲要》。其中《“十四五”国家规划》指出,重点发展干细胞治疗、特异性免疫球蛋白、基因治疗产品、免疫细胞治疗等。2022年1月30日,工业和信息化部、国家发展和改革委员会、科学技术部、商务部、国家卫生健康委员会、应急管理部、国家医疗保障局、国家药品监督管理局、国家中医药管理局等九部门联合印发《“十四五”医药工业发展规划》。提出:重点发展针对新靶点、新适应症的嵌合抗原受体T细胞(CAR-T)、嵌合抗原受体NK细胞(CAR-NK)等免疫细胞治疗、干细胞治疗、基因治疗产品和特异性免疫球蛋白等;重点开发超大规模(≥1万升/罐)细胞培养技术,双功能抗体、抗体偶联药物、多肽偶联药物、新型重组蛋白疫苗、核酸疫苗、细胞治疗和基因治疗药物等新型生物药的产业化制备技术,生物药新给药方式和新型递送技术,疫苗新佐剂。——《药品生产质量管理规范-细胞治疗产品附录(征求意见稿)》2022年1月4日,国家药监局综合司公开征求《药品生产质量管理规范-细胞治疗产品附录(征求意见稿)》,考虑了细胞产品这种特殊的药品在生产管理过程中存在的实际情况,同时也提出了更高的管理要求。附录所述的细胞治疗产品(以下简称细胞产品)是指人源的活细胞产品,包括经过或未经过基因修饰的细胞,如自体或异体的免疫细胞、干细胞、组织细胞或细胞系等产品,不包括输血用的血液成分、已有规定的移植用造血干细胞、生殖相关细胞,以及由细胞组成的组织、器官类产品等。细胞产品、直接用于细胞产品生产的基因修饰载体或其他起始生物材料,其生产操作环境的洁净度级别可参照表格中的示例进行选择。从2018年初开始,地方政府也出台了多项利好政策。2018年3月9日,广州市人民政府发布了《关于印发广州市促进健康及养老产业发展行动计划(2017-2020年)的通知》,提及未来将重点发展肿瘤免疫细胞治疗、干细胞治疗、基因治疗等医疗技术,开展人成体干细胞及人多能干细胞临床应用技术研究。2018年4月2日,上海市人民政府官网正式发布了《“健康上海2030”规划纲要》,文中明确提出:加快免疫细胞治疗、干细胞治疗、基因治疗相关技术临床和产业化研究,发展干细胞与再生医学、新型疫苗、生物治疗等医学前沿技术。“十四五”期间,各省市政策在其技术创新或高质量发展规划中提出继续重点发展干细胞等产业。从各省市“十四五”期间干细胞医疗相关政策来看,干细胞医疗作为医学前沿技术领域是各省市重点鼓励的发展方向,如北京、云南、上海、深圳等地区鼓励发展干细胞医疗产业集群;湖南等地提出建设干细胞与再生医学工业技术研究院等。

相关评论