随着微塑料污染的不断加剧,人们对其在环境中的影响日益关注。微塑料不仅对生态系统和生物体健康构成潜在威胁,还可能成为传播病原体和抗生素耐药基因(ARGs)的载体。然而,对于微塑料上病毒分布的主要驱动因素以及相关的病毒生物地理分布模式和ARGs的传播模式尚知之甚少。
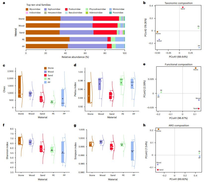
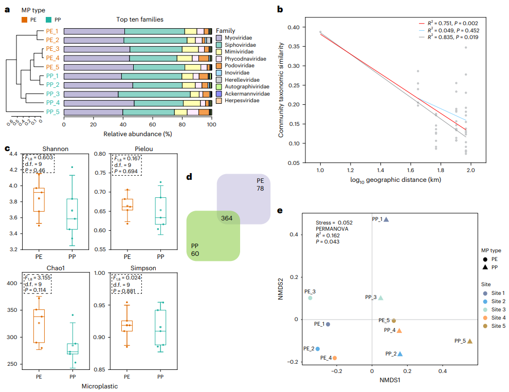
2024年6月14日,中国科学院城市环境研究所的朱永官研究员等人在Nature Water期刊上发表了一篇名为:Viral metagenome reveals microbial hosts and the associated antibiotic resistome on microplastics的论文。该论文共同第一作者是中国科学院城市环境研究所的Ruilong Li,Xin-Li An。该论文通过对河流中聚乙烯和聚丙烯微塑料进行宏基因组和病毒富集的病毒组学测序,揭示了微塑料为病毒提供了独特的生态位,促进了病毒与宿主的相互作用,并加速了抗生素耐药基因的快速“水平”传播。这项研究为我们提供了关于微塑料对病毒生态学的影响、病毒与抗生素耐药基因传播的驱动因素等方面的全面认识,突显了微塑料在环境中构成的独特生态学特征。通过宏基因组测序获得了28,732个微塑料样品中的细菌物种,主要菌门包括变形菌门(Proteobacteria,38.26%)、酸杆菌门(Acidobacteria,13.42%)、放线菌门(Actinobacteria,10.24%)和绿弯菌门(Chlorobacteria,5.68%)。此外,在所有采样点中检测到的核心细菌群落包含了25,883个细菌物种,占总检测到的细菌物种的78.4%。对于病毒群落,获得了226,853个contig片段,其中Myoviridae和Siphoviridae是主要的病毒家族,在所有样品中占总病毒丰度的58.8%。在微塑料上检测到的病毒属包括了501个,其中有364个病毒属在这两种微塑料中共享。在任意两个采样点之间,微塑料上病毒群落之间存在显著的距离-衰减效应。通过宏基因组测序和病毒组学测序,对微塑料样本中的细菌和病毒序列进行了功能基因注释。发现微塑料表面存在丰富的细菌和病毒耐药基因,其中病毒基因大多数被注释为“未分类和未很好表征”,而细菌功能基因主要与代谢途径和次生代谢物的生物合成相关。- 在所有样品中发现了779个病毒ORFs携带的72种金属耐药基因(MRGs),其中31种金属耐药基因在所有样品中共享。细菌基因组中检测到了68种金属耐药基因,共计391个MRGs。- 检测到了57种抗生素耐药基因亚型(667个病毒contigs),共计13个抗生素类别,其中34种ARG亚型在PE和PP微塑料中共享,19种ARG亚型在五个采样点中共享。- 细菌基因组中检测到了210种抗生素耐药基因亚型(11,443个细菌unigenes),共计20种抗生素类型,其中166种ARG亚型在PE和PP微塑料中共享,104种ARG亚型在五个采样点中共享。研究发现,病毒和细菌在微塑料表面的分布受到很多因素的影响。细菌受到的影响更明显,比如金属浓度、抗生素浓度、地理距离等。但是病毒的分布变化却很难解释,大部分变化都不能被这些因素解释。这说明微塑料表面的病毒分布受到更多未知因素的影响。
首先,通过不同的方法,找到了1,491对宿主-病毒配对。发现在聚丙烯(PP)微塑料上的配对数量(1,001对)几乎是聚乙烯(PE)的两倍(490对)。病毒与这些宿主的联系比例只有总数量的4.94%。研究还发现,变形菌门和放线菌门这两类细菌与病毒的数量有显著相关性。其中,变形菌门和放线菌门的病毒数量相对较高。此外,在病毒和细菌中发现了共享的耐药基因,包括对多种金属和抗生素的耐药性。这些共享的耐药基因主要存在于某些病毒和它们的宿主细菌中,可能会影响微塑料污染环境中的微生物生态系统。通过对来自11种自然颗粒的样品进行宏基因组测序,获得了约10,761个病毒片段。病毒社区在不同样品之间存在明显的差异,微塑料中主要由Myoviridae、Siphoviridae和Mimiviridae主导,而自然颗粒中则以Myoviridae、Siphoviridae和Podoviridae为主。此外,自然颗粒样品显示出比微塑料更高的病毒丰富度和均匀度。病毒片段被分配到不同的功能基因,但与自然颗粒相比,微塑料上的病毒功能基因数量和多样性较少。病毒功能基因和抗性基因的特征在不同材料类型的样品中显示出明显的差异。病毒相关的抗性基因在微塑料中的丰度和多样性要低得多,但木材对金属的病毒抗性风险最高,其次是沙子、石头、PE和PP。同时,在自然颗粒和微塑料样品中发现了一些共享的抗性基因。通过比较病毒片段和宿主基因组之间的核苷酸相似性,成功预测了病毒片段的潜在宿主。总的来说,微塑料是病毒和细菌宿主的特殊栖息地。通过对宏基因组和病毒组学数据的综合分析,我们可以更全面地了解微塑料上的病毒社区、宿主病毒关联和抗性基因的水平基因转移。图5:天然颗粒和微塑料中病毒群落组成、丰富度和均匀度的比较。总之,该研究通过对河流中的聚乙烯和聚丙烯微塑料进行了宏基因组和病毒富集的病毒组学测序,揭示了微塑料上病毒分布的主要驱动因素以及相关的病毒生物地理分布模式和相关ARGs的传播模式。实验结果显示,Proteobacteria、Firmicutes、Actinobacteria和Cyanobacteria是微塑料上病毒的潜在宿主,但仅约有4.1%的病毒变异与细菌群落相关联。值得注意的是,在病毒和宿主细菌基因组中鉴定出了两个共享的ARGs和六个金属抗性基因,表明了病毒和细菌之间水平基因转移的发生。此外,与自然基质相比,微塑料引入了更多独特的元素到病毒生态学中,促进了病毒的多样化和病毒-宿主联系,但与此同时,微塑料并未引起与ARGs相关的水平基因转移的升级。该研究提供了关于微塑料上病毒群落、病毒相关的ARGs以及它们的驱动因素的全面分析,突显了这些人为生态位在环境中构成了高度定义的病毒生态学特征。

朱永官是中国著名环境土壤学家,中国科学院院士。长期从事环境土壤学与环境生物学研究,在土壤砷污染、抗生素耐药性污染、土壤生物地球化学等领域做出了重要贡献,发表学术论文300余篇,论文被引用23000余次。曾获国家杰出青年科学基金、国家自然科学二等奖、何梁何利基金自然科学奖等多项荣誉,现任中国土壤学会理事长、国际土壤科学学会理事、中国环境科学学会副理事长等职。