“代谢疾病”的全球流行给全球经济带来了沉重的负担。越来越多的证据表明,母亲的新陈代谢状况会影响孩子的健康。怀孕期间进行体育锻炼已被证明可以改善后代的新陈代谢健康。孕期母亲运动可以通过促进棕色脂肪组织(BAT)的发育来增强后代的“产热作用”。此外,孕期运动会诱导后代肝脏内葡萄糖代谢基因启动子的 DNA去甲基化,以优化后代的“代谢状态”。
白色脂肪组织(WAT)不仅用作能量储存器,还用作分泌各种“生物活性物质(如脂肪因子)”的器官。内脏脂肪组织(VAT)和腹股沟 WAT(iWAT)是丰富的 WAT 类型,在维持代谢稳态中起着关键作用。当脂肪组织因营养过剩或缺乏运动等因素而异常膨胀时,脂肪细胞功能会受损,触发局部和全身炎症反应和加剧代谢功能障碍。重新平衡促炎和抗炎脂肪因子有望预防与肥胖相关的代谢疾病。
今天,和大家分享一篇biorbyt的产品文献,发表在《Nature metabolism》上题为“母体运动通过SERPINA3C预防后代小鼠的代谢紊乱”的文献。
文献赏析
Maternal exercise prevents metabolic disorders in offspring mice through SERPINA3C
https://www.nature.pubapi.xyz/articles/s42255-024-01213-6
母体运动可以改善后代的新陈代谢健康。然而,母体运动对后代有益影响的分子机制仍不清楚。
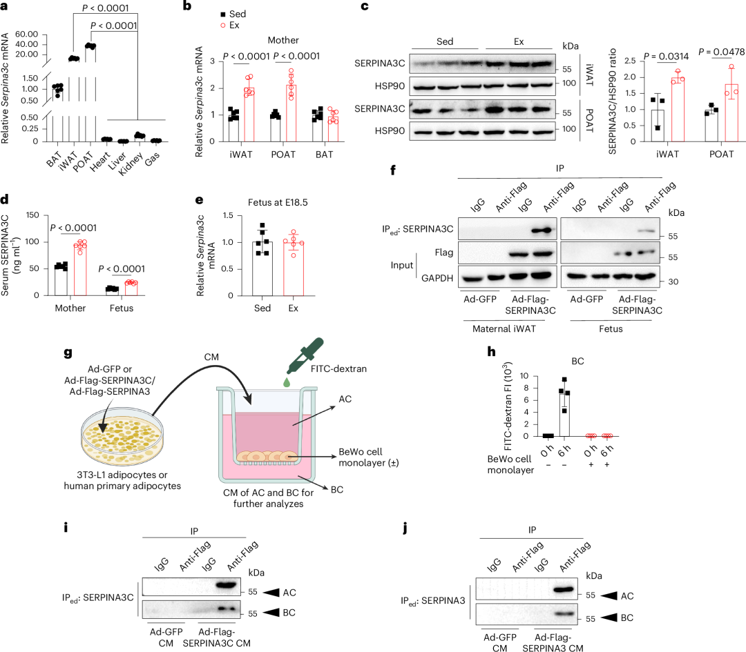
通过比较有或没有运动的妊娠母马,我们发现怀孕期间的运动增强了母体白色脂肪组织 中 SERPINA3C 的表达和分泌,从而增加了胎儿循环中的SERPINA3C蛋白水平。SERPINA3C调节胎儿前脂肪细胞中的CTSG-ITGB1-PI3K-OGT-TET1 轴(组织蛋白酶 G—整合素 β1—磷脂酰肌醇 3-激酶—O连接的 β-N-乙酰氨基葡萄糖转移酶—10-11 易位甲基胞嘧啶双加氧酶 1轴),促进 Krüppel 样因子 4 (Klf4) 基因启动子的 DNA 去甲基化;这允许脂肪 KLF4 表达的持续增加,以抑制脂肪炎症并改善 HFD 喂养的后代小鼠的代谢稳态。我们的数据为母体运动如何促进后代的代谢健康提供了有价值的见解。
图2:孕期母体运动通过 SERPINA3C 上调后代 WAT 中 KLF4 的表达。
图3:SERPINA3C 通过 CTSG-ITGB1-PI3K-OGT-TET1 轴促进 Klf4 基因启动子的去甲基化。
使用产品及产品链接:
1、Mouse Serpina3c ELISA Kit(orb566291,Biorbyt)
Mouse Serpina3c(Serine protease inhibitor A3C) ELISA Kit
请持续关注我们每月的“文献分享”,获取更多不同科研领域的研究动态!

