阿霉素(DOX),一种蒽环类抗生素,通常被用作三阴性乳腺癌(TNBC)患者的一线治疗。然而,由于患者心肌毒性的发展以及对正常细胞的细胞毒性作用,DOX的临床使用受到限制,导致可能严重影响患者健康和生活质量的不良副作用。
DIM是一种无毒化合物,具有辐射防护潜力,DIM可与DOX有效联合,提高其抗TNBC的疗效。外泌体作为各种化疗药物的递送系统,具有小尺寸和更高的生物相容性,对体内平衡和包括癌症和神经退行性疾病在内的疾病的发展有特性的贡献。为了有效地将这两种化合物递送到肿瘤生态位,基于介孔二氧化硅纳米颗粒包裹的外泌体的先进药物递送方法可能提供一种有吸引力的策略。
湾湾今天分享的是发表在【Journal Of Nanobiotechnology】(IF:10.6)上题为“Exosome-sheathed porous silica nanoparticle-mediated co-delivery of 3,3'-diindolylmethane and doxorubicin attenuates cancer stem cell-driven EMT in triple negative breast cancer”的研究,本研究中,作者使用MDAMB-231和4T1细胞分析了TNBC患者与N-cadherin和E-cadherin相关的生存信息。经过DOX和DDMSNP处理后,进行免疫印迹、免疫荧光,表明了DOX在TNBC中的促转移和诱导EMT的潜力。通过建立等刻度图发现天然化合物DIM与DOX联合治疗的IC50剂量低于单独治疗。通过器官成像、HE染色、组织学和免疫荧光(IF)测定,发现DDMSNP能够通过调节突出的EMT标记物的表达来控制EMT的诱导。此外,共聚焦显微镜证实了e-DDMSNPs的细胞摄取,3D成像证明了e-DDMSNPs在TNBC细胞中的正确结合和内化。因此将DIM与DOX结合并通过外泌体封装的介孔二氧化硅纳米颗粒(e-DDMSNPs)将其装载到CSCs中是可行的。
研究结果
1、负载DIM和DOX介孔二氧化硅纳米颗粒(MSNPs)的合成与表征
图1A: 一种用于制备MSNP和DDMSNP的改进Stӧber合成方案。
图1B:SEM图像显示合成的MSNPs为球形构象,尺寸约为100nm。
图1C:透射电镜观察空MSNPs以及装载DIM和DOX的MSNPs的形态。
图1D:DLS分析显示,DDMSNPs的平均大小为80-150 nm。
图1E:FTIR分析显示了DIM、DOX、MSNP、NDIM、NDOX和DDMSNP的比较光谱,证实了DIM和DOX在纳米颗粒中的成功封装。
图1F:DDMSNP的药物释放研究表明,在生理pH 7.4时,纳米颗粒会延长DIM和DOX的释放时间。
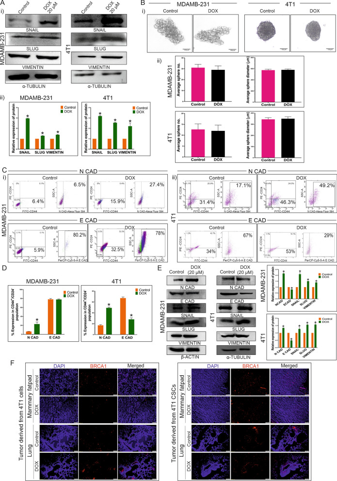
2、DOX诱导CSC介导的EMT进展
图2A:Western blot分析MDAMB-231和4T1细胞及经过20 µM DOX处理后的MDAMB-231和4T1细胞中Snail、Slug和Vimentin的表达情况。
图2B:经过DOX处理前后的MDAMB-231和4T1细胞系的CESs大小对比,显示CESs直径和数量的图形表示无显著差异。
图2C:FACS分析评估了对照组和DOX处理4 h组的两种细胞系衍生球中CD44 + /CD24-/低CSC群体中N-cadherin和E-cadherin的表达。
图2D: 条形图表示对照组与DOX处理组N-cadherin表达差异有统计学意义,而相同组在MDAMB-231源性CESs中E-cadherin表达差异无统计学意义(左图)。右图表示4T1源性CESs中N-cadherin和E-cadherin表达差异有统计学意义
图3E: Western blot数据显示了N-cadherin、E-cadherin、Snail、Slug和Vimentin在DOX处理的MDAMB-231和4T1细胞CESs中的表达。图中显示对照组和DOX处理组这些蛋白的表达差异有统计学意义。
图2F: 免疫荧光研究评估了DOX治疗组和未治疗组4T1细胞源性荷瘤BALB/c小鼠(左图)和4T1 CSCs源性荷瘤BALB/c小鼠(右图)中乳腺脂肪层和转移性肺中BRCA1(红色)的表达。
3、DIM和DOX协同抑制TNBC细胞活力
图3A-C: 图中描述了天然DIM和DOX的生物利用度雷达模型、煮蛋模型和SwissADME特性。
图3D:DIM, DOX和D + D (DIM + DOX)的剂量效应图。
图3E:图CI值< 1表明D + D (DIM + DOX)之间的协同作用。
图3F:等线图表明每种药物50% (Fa 0.5),75% (Fa 0.75)和90% (Fa 0.9)抑制所需的有效剂量。
图3G: DIM与DOX联合用药的DRI值,DRI值>1表明联合用药有利。
图3H:受影响分数(Fa)、组合指数(CI)、剂量减少指数(DRI)的数据表。
图3I:MTT数据显示,治疗24小时后,DIM和DOX在MDAMB-231和4T1细胞系中的单独作用和组合作用。
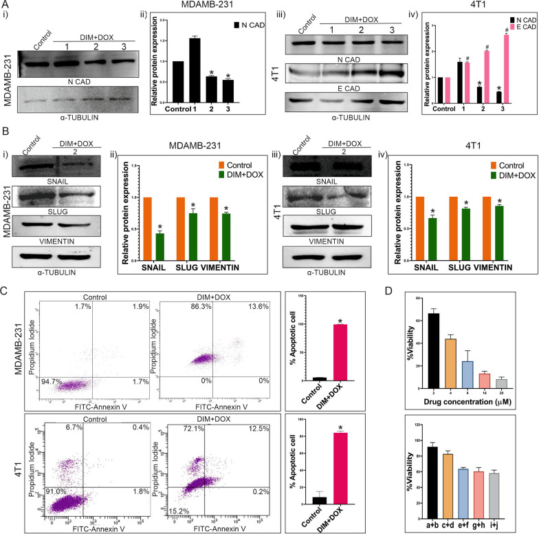
4、DIM和DOX对EMT标志物和细胞存活的联合影响
图4A:(i)联合处理后N-cadherin与对照的表达情况。(ii)图表显示,与对照组相比,DIM和DOX处理的MDAMB-231细胞中N-cadherin表达有显著变化。(iii)western blot显示N-cadherin和E-cadherin的表达,α-微管蛋白(α-Tubulin)被认为是负载控制因子。(iv)柱状图显示4T1细胞N-cadherin和E-cadherin在对照组和其他组之间的表达差异有统计学意义
图4B:(i, iii)western blot结果显示,与对照组相比,DOX处理的MDAMB-231和4T1细胞中Snail, Slug和Vimentin表达的代表。α-微管蛋白被用作负载控制。(ii, iv)与对照组相比,Snail, Slug和Vimentin的表达变化显著。
图4C:FACS分析评估DIM和DOX联合治疗MDAMB-231和4T1细胞48小时后的凋亡细胞群。左图为未处理细胞的对照图。该实验在最右边的面板中以图形表示。
图4D:图为DOX或DIM与DOX联合作用于MCF10A细胞24 h后的活细胞百分比。其中,a + b = DIM 30µM + DOX 4 µM, c + d = DIM 40 µM + DOX 8 µM, e + f = DIM 50 µM + DOX 12 µM, g + h = DIM 60 µM + DOX 16 µM, i + j = DIM 70 µM + DOX 20 µM。
5、通过DDMSNP缓解CSCs介导的TNBC细胞EMT
图5A:条形图MTT数据显示DDMSNP处理包封a+b=DIM 0.13µM+DOX 0.05µM, c+d=DIM 0.25µM+DOX 0.1µM, e+f=DIM 0.5µM+DOX 0.2µM, g+h=DIM 1µM+DOX 0.4µM, i+j=DIM 2µM+DOX 0.8µM, k+l=DIM 4µM+DOX 1.6µM 24 h后活细胞百分比。
图5B:(i) western blot分析DDMSNP (DIM 0.77 µM + DOX 0.31 µM)处理MDAMB-231和DDMSNP (DIM 0.57 µM + DOX 0.23µM)处理4T1细胞的EMT相关蛋白的表达。(ii)图表显示,DDMSNP处理后,MDAMB-231和E-cadherin中N-cadherin、Snail、Slug和Vimentin的表达显著变化,4T1中相同蛋白的表达也显著变化。
图5C:(i, ii)图为DDMSNP处理的CESs数量和直径与对照组的差异比较。
图5D:FACS分析DDMSNP处理组CD44+/CD24-/低CSC群体中N-cadherin和E-cadherin在MDAMB-231和4T1来源的CESs中与对照组的表达情况。
图5E:图示显示了MDAMB-231和4T1来源的CESs中EMT标记物表达的变化。图中显示MDAMB-231 CSCs中标记物无显著变化,4T1 CSCs中标记物有显著变化。
图5F:Western blot(左图)和条形图(右图)分析比较了DDMSNP处理组和未处理组MDAMB-231和4T1来源的CSCs中N-cadherin、E-cadherin、Snail、Slug和Vimentin的表达情况。
图5G:免疫荧光法分析注射4T1细胞和CSCs的BALB/c小鼠乳腺脂垫和转移肺中BRCA1(红色)的表达。
图6A:qRT-PCR检测通过DOX和DDMSNP处理和未处理的MDAMB-231和4T1衍生的CSCs中提取的总RNA来分析N-cadherin和E-cadherin的表达。
图6B:(i) Western blot数据显示在DDMSNP存在下,与未治疗的EMT诱导或未诱导的CSCs相比,N-cadherin、E-cadherin、Snail、Slug和Vimentin的表达差异。(ii)柱状图显示蛋白质的相对表达。
图6C:(i)转染E-cadherin表达载体的MDAMB-231(左图)和4T1(右图)CSCs的Western blot数据显示,N-cadherin和E-cadherin在未转染的对照组、转染的对照组和经DDMSNP处理的转染CSCs中的表达存在差异。(ii) 条形图表示未转染的对照组,转染的对照组和经DDMSNP处理的转染CSCs的N-cadherin和E-cadherin表达的密度比较。
图6D:(i)Western blot数据表示未转染的对照CSCs、转染的对照CSCs和DDMSNP处理的siE Cadherin (siE CAD)转染的CSCs中N-cadherin和E-cadherin的表达。(ii)柱状图显示了未转染的对照组、siE CAD转染对照组和经DDMSNP处理的siE CAD转染的CSCs中N-和E-cadherin表达的密度比较。
6、载DDMSNP外泌体(e - DDMSNP)对CSC诱导的载实体瘤BALB/c小鼠的抗转移作用
图7A:(i)外泌体内DDMSNP的包封,(ii)透射电镜显示的外泌体和负载DDMSNP的外泌体的形态特征。
图7B:共聚焦显微镜图像显示细胞(左上图)和球体(左下图)中e-DDMSNP的摄取情况。Z-stacking分析显示,e-DDMSNP被细胞(右上图)和球体(右下图)摄取。
图7C: 研究DOX和e-DDMSNP对4T1 CSC源性荷瘤小鼠的作用的实验设计示意图。
图7D:图表示DOX和e-DDMSNP治疗后BALB/c小鼠4T1 CSCs衍生的肿瘤生长抑制情况。
图7E:图中显示治疗组与未治疗组相比,肿瘤大小减小。
图7F:图为小鼠治疗期间体重变化。
图7G:图为对照小鼠和接受DOX或e-DDMSNP治疗小鼠的肿瘤体积和肿瘤重量。
图7H:质谱分析显示e-DDMSNP在肿瘤中被摄取。
图7I:荧光和亮场成像为对照组、DOX组和e-DDMSNP治疗组的肿瘤组织。
图7J:荧光成像治疗组和未治疗组肺显示肺转移。
图7K:通过Kaplan-Meier法分析DOX和e-DDMSNP对表达4T1 CSCs的实体荷瘤小鼠RFP存活能力的影响。
图7L:HE染色治疗组和未治疗组肿瘤和肺部图。
图7M:免疫荧光分析未处理对照和DOX或e-DDMSNP处理的4T1 CSC衍生实体瘤中N-cadherin(红色)和E-cadherin(绿色)的表达。
总结
综上所述,e-DDMSNPs在体外对TNBC细胞和CSCs具有协同抗肿瘤作用,在体内具有显著的抗肿瘤作用。尽管这种新型外泌体纳米制剂具有很大的靶向CSCs和EMT的可能性,但需要进一步的研究来阐明e-DDMSNP进入临床试验阶段的特征。

