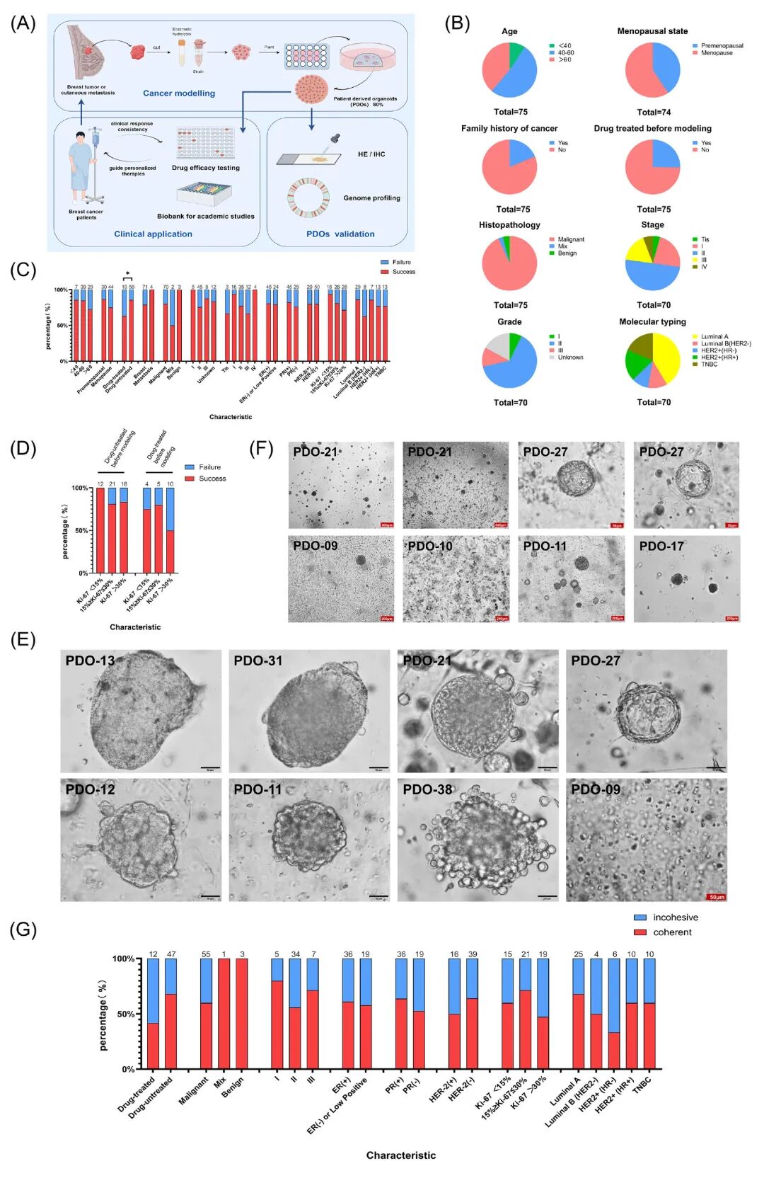
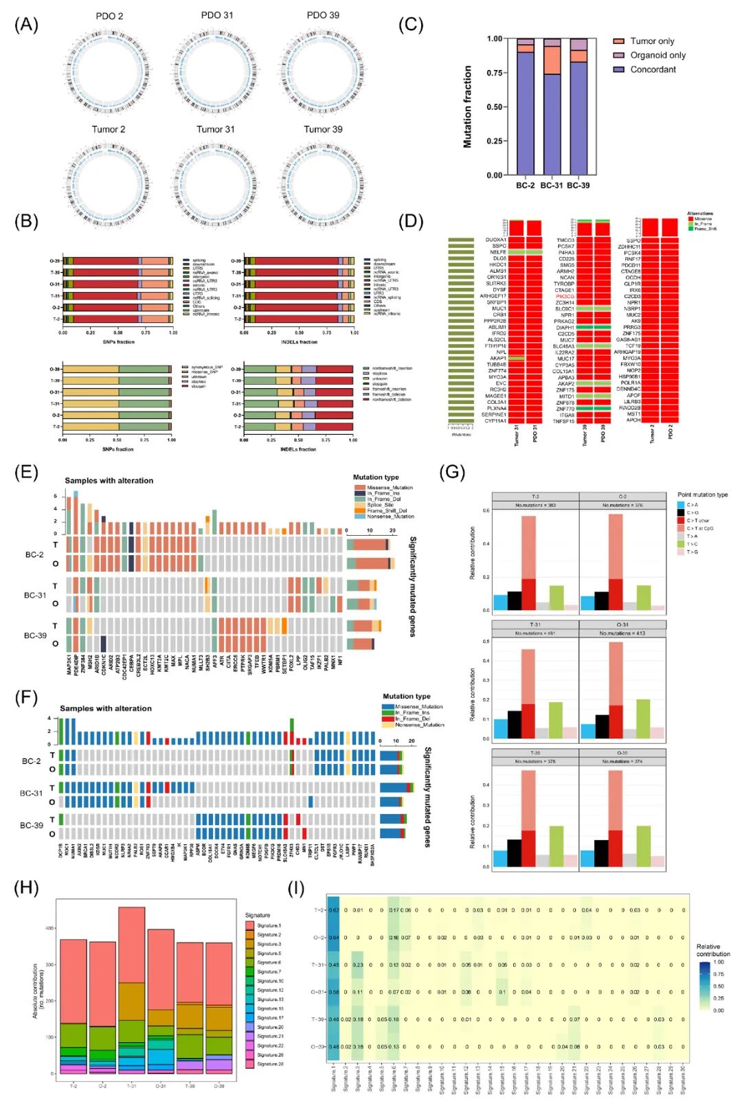
类器官制作流程: 1. 患者选择与样本采集(第0天) 收集乳腺癌患者的肿瘤样本,无论其肿瘤分期或治疗状态,均可参与研究。 2. 样本处理(第1-2天) 将切除的肿瘤组织保存于高级DMEM/F12培养基中,并直接运送至实验室。将肿瘤组织切成小块,一部分用于WES分析,一部分用于组织学检查,其余部分用于类器官培养。 3. 类器官培养与传代(第3-14天) 使用胶原酶对肿瘤组织进行酶解处理,将细胞悬液过滤并离心收集细胞。将细胞悬浮于Cultrex生长因子减少的BME中,并在预热的24孔悬浮培养板上形成BME细胞悬液滴进行培养。培养基每3-4天更换一次。 4. 类器官传代与冷冻保存(第15-30天) 类器官每5-30天进行传代,传代后的类器官碎片按照1:2至1:4的比例重新悬浮于新鲜BME中。一些传代量充足的类器官可生物银行化并在液氮中保存。 5. 组织学和免疫组织化学分析(第31-40天) 将类器官和对应的肿瘤组织固定于4%多聚甲醛中,进行石蜡包埋、连续切片和H&E染色或免疫组织化学染色。 6. 全外显子测序和数据分析(第41-50天) 使用Agilent SureSelect全外显子捕获试剂盒进行全外显子文库构建和测序,数据分析包括SNV和Indel的鉴定以及驱动基因突变分析。 7. 药物敏感性测试(第51-70天) 将类器官消化成单细胞和小细胞团,接种于预涂BME的384孔板中,并添加药物进行培养。通过CellTiter-Glo 3D试剂检测类器官的活力,并绘制剂量反应曲线评估药物敏感性。 通过这一系统化的流程,研究人员成功建立了乳腺癌患者来源的类器官生物库,实现了多系成熟和功能性细胞的出现,为乳腺癌的研究和治疗提供了新的工具和方法。
参考文献
Wu H, Wang W, Zhang Y, Chen Y, Shan C, Li J, Jia Y, Li C, Du C, Cai Y, Zhang Y, Zhang S, Wu F. Establishment of patient-derived organoids for guiding personalized therapies in breast cancer patients. Int J Cancer. 2024 Jul 15;155(2):324-338. doi: 10.1002/ijc.34931. Epub 2024 Mar 27. PMID: 38533706.
