点击 143回复 0 原帖 2024-06-19 09:46 IP属地 江苏南京

JCR1区,IF10.2 | 来自天竺葵新型植物源性外泌体:通过TNF-α/NFκB/ PU的制备、鉴定和免疫刺激效果

传说伊斯兰教创始人穆罕默德在逃亡途中路遇重重困难险阻,因极度疲惫倒在了河边。等他醒过来的时候,发现周身已被一片红色的花海包围,鲜花香气清新沁人心脾,令落寞疲劳的穆罕默德顿感精神爽朗。这些花就是天竺葵,在古代被人们用来驱除魔鬼和邪恶势力。天竺葵的传说也印证了它的功效,因为其浓郁芳香,可以驱赶蚊虫的功效,现在多被人们用来驱蚊,也可以用天竺葵提取精油,用来止痛,抗菌。
——————


本期珈泌生物与您一起探讨植物外泌体神奇的力量,文献解读之《来自天竺葵新型植物源性外泌体:通过TNF-α/NFκB/ PU的制备、鉴定和免疫刺激效果》。该篇文献发表于Journal of Nanobiotechnology,2023年影响因子/JCR分区:10.2/Q1。



天竺葵是一种在世界各地广泛种植的草本植物,具有悠久的药用历史。现代药理研究表明,天竺葵含有多种物质,如生物碱、酚酸、多糖,可用于抗肿瘤、驱虫和抗糖尿病。根据中医文献,新鲜的天竺葵叶粉碎后用于伤口可以治疗烧伤、烫伤、溃疡。天竺葵叶及其提取物可以抵抗微生物感染和寄生虫感染,促进伤口愈合。为了治疗感染和伤口愈合,许多免疫细胞(特别是巨噬细胞和中性粒细胞)需要迅速动员。该处理过程需要快速反应来持续补充免疫细胞库,天竺葵可能在调节免疫力和对急性造血功能动员的反应方面有潜力。但到目前为止,这些详细机制仍不清楚。在本研究中,我们研究了一种具有良好稳定性和良好生物相容性的新型植物外泌体:天竺葵叶衍生的外泌体样纳米囊泡(CLDENs)。CLDENs能够被免疫细胞、靶标免疫器官吸收,并在动物中发挥跨物种的免疫刺激作用。本次研究揭示了CLDENs的生物发生性、组分组成、稳定性、生物相容性和生物分布特征,并通过TNF-α/NF-κB/PU轴显示了其免疫调节活性。


图片



天竺葵植物外泌体提取

天竺葵衍生的纳米囊泡从新鲜天竺葵中挤压成果汁后,经超离分离,再通过电子显微镜(TEM)和动态光散射(DLS)分析实验结果,天竺葵衍生的纳米囊泡包含三个不同粒径。为了避免不同植物组织之间可能存在的干扰,我们分别从叶片、茎和花中提取纳米囊泡,这些纳米囊泡的形态和大小都有所不同。最后本实验选择了外泌体样特征形态更均匀的叶片衍生纳米囊泡进行研究。在榨汁过程中会导致植物释放大量的水溶性色素,也会破坏植物细胞,使细胞器溢出(特别是叶绿体等)。为了获得更多纯化的胞外囊泡,清洗天竺葵叶后,用果胶酶和纤维素酶消化,然后离心去除原生质体。用中空纤维浓缩上清液,然后用蔗糖超离心法提取天竺葵植物外泌体。使用上述技术分离的外泌体悬浮在磷酸盐层溶液中,并在-80°C下保存直到使用。


图片




天竺葵植物外泌体的物理表征

在提取后48 h内,用DLS分析和TEM分析检测天竺葵植物外泌体的粒度。结果表明,天竺葵植物外泌体具有圆形的空心囊泡形状,粒径在50~100nm之间,天竺葵植物外泌体在水溶液中的粒径为141.7 nm。我们注意到DLS分析和TEM分析在外泌体粒径检测中的差异。因此,我们另外使用纳米荧光剂来补充±的粒径,发现±的粒径为75.51±10.19nm。Zeta电位是一种可用于评估纳米颗粒胶体稳定性的重要特性。一般来说,zeta电位值在-30 mV ~ +30 mV之间的纳米颗粒被认为具有更好的稳定性。结果发现,天竺葵植物外泌体在水溶液中的zeta电位为-21.8 mV,表明天竺葵植物外泌体是稳定的。


图片



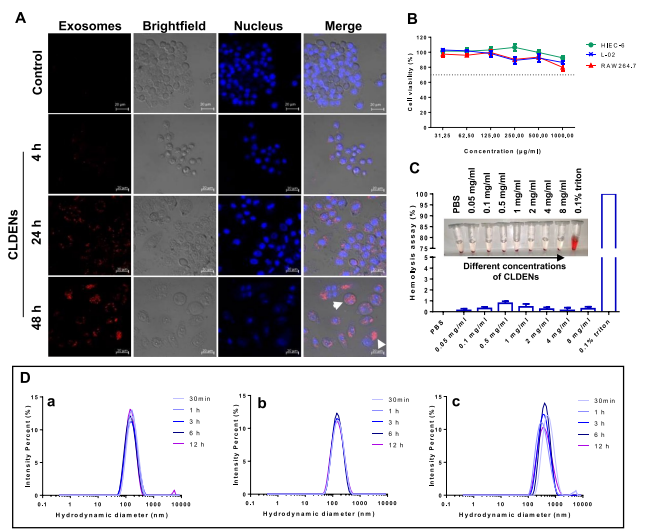
天竺葵植物外泌的生物相容性和生物分布

用红色荧光树脂染料PKH26标记天竺葵植物外泌体,并与RAW264.7细胞共孵育。结果表明,天竺葵植物外泌体被巨噬细胞吸收,主要沉积在细胞质中(图2A)。随着时间的延长,RAW264.7细胞中红色荧光信号逐渐增加。此外,随着共孵育期的增加,RAW264.7细胞的形态逐渐发生改变,主要表现为细胞体积数量的增加(图中白色三角形标记2A)。
采用MTT法检测MTT对HIEC-6细胞、L-02细胞、 RAW264.7细胞的细胞毒性。根据完善的指南《ISO10993.5》,当细胞存活率大于70%时,医用材料被认为没有细胞毒性。即使在最高浓度(1000μg/ml)的天竺葵植物外泌体条件下,细胞存活率仍保持在70%以上(图2B)。这些数据表明,天竺葵植物外泌体是一种相对安全的纳米囊泡。
采用羊全血评价慢性蛋白的溶血效果。如图所示,用0.05-8 mg/mL CLDENs在37°C孵育30 min后,未观察到明显溶血。与阴性对照(PBS,认为溶血率为0%)和阳性对照(0.1% Triton X-100,认为溶血率为100%)相比,冠心病的溶血率小于1%。结果表明,天竺葵植物外泌体具有良好的生物相容性。
在观察天竺葵植物外泌体在体内的分布之前,我们检测了天竺葵植物外泌体(CLDENs)在人工模拟的体内环境中的稳定性。实验表明,CLDENs可能在胃液中保持稳定,并具有强大的胃吸收。CLDENs-DIR在进入循环系统后被肝脏和脾脏快速捕获和处理,此外,肝脏中强劲的荧光信号持续可见48小时。不同的给药方式会导致CLDENs表现出非常不同的生物分布。CLDENs可能具有良好的抗胃酸消化率,并可以保持在其中胃肠道。此外,通过腹腔注射CLDENs可实现免疫器官靶向分布。静脉注射到血液中的CLDENs可能面临肝脏和脾脏的拦截和快速清除。


图片



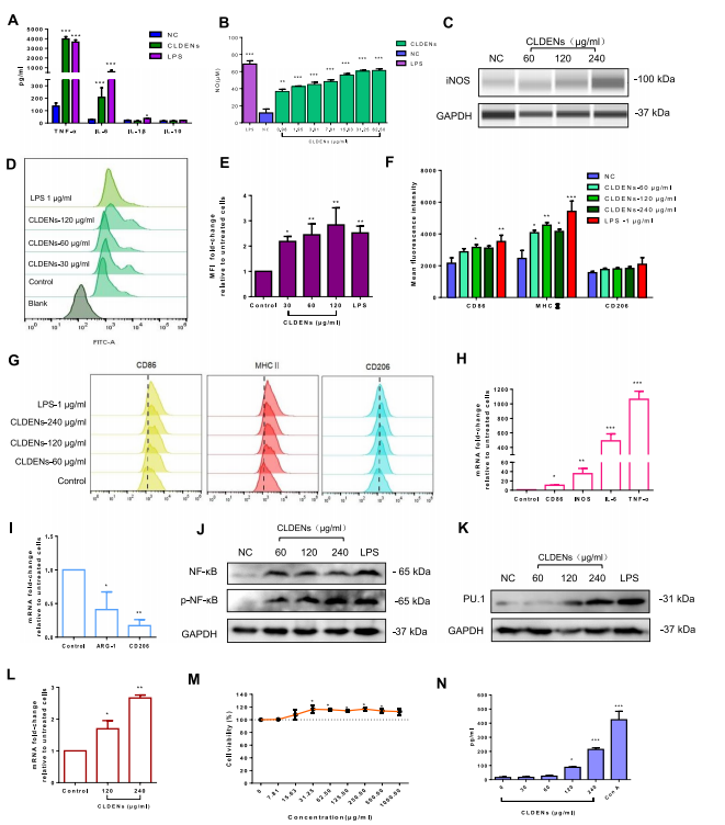
通过TNFα/NFκB/PU轴对冠心病的免疫刺激作用

我们研究了CLDENs是否在炎症和免疫过程中发挥作用。细胞因子的分泌可以直接影响免疫细胞参与免疫应答。结果表明,CLDENs可促进巨噬细胞分泌多种细胞因子并激活炎症反应。此外,为了检测CLDENs的结构完整性和活性之间的关系,在暴露于RAW264.7细胞之前,它们分别用酶、酸、碱和表面活性剂处理。结果显示,无论是酸碱处理还是30分钟的酶解处理,都不能影响CLDENs刺激RAW264.7细胞释放一氧化氮的能力。与之前的结果相似,该缺陷可以通过表面活性剂和热处理完全消除。以上结果表明,CLDENs的结构完整性对其免疫调节活性至关重要。

采用FITC-右旋糖酐树脂颗粒摄取实验检测巨噬细胞的吞噬功能。结果显示,CLDENs显著增强RAW264.7细胞的吞噬功能(图D)。巨噬细胞在被激活后通常会分化为两种主要表型M1和M2,这表明了炎症反应的进展。CLDENs强烈刺激巨噬细胞分泌TNF-α,增强巨噬细胞的吞噬作用,促进免疫反应相关的细胞分化。TNF-α可激活以NF-κB通路为代表的炎症相关信号通路,并诱导下游信号通路免疫调节相关的级联反应。其中,PU是调节免疫细胞生长、发育和功能的关键转录因子。因此采用免疫印迹法检测NF-κB和PU的蛋白表达水平。数据表明,CLDENs强烈刺激巨噬细胞分泌TNF-α,增强巨噬细胞的吞噬作用,促进免疫反应相关的细胞分化。在脾脏淋巴细胞中也观察到类似的缺陷。从小鼠脾脏中分离出脾脏淋巴细胞,并与CLDENs共孵育24 h。CLDENs显著促进脾淋巴细胞增殖(图M).ELISA实验结果显示,CLDENs显著改善了脾细胞对白细胞介素-2(IL- 2)的释放。总之,CLDENs促进免疫细胞的增殖和分化,促进其体外功能激活。该蛋白的免疫调节作用通过TNF-α/NF-κB/PU轴介导。CLDENs的功能还需要完整的囊泡结构和合适的温度。


图片




举报收藏 0打赏 0
网站首页  |  会员积分规则  |  服务条款  |  法律声明  |  关于我们  |  联系方式  |  使用协议  |  隐私政策  |  版权隐私  |  排名推广  |  广告服务  |  积分换礼  |  网站留言  |  帮助中心  |  网站地图  |  违规举报
苏ICP备2023016422号-7苏公网安备32011802010295