绝经后骨质疏松是最常见的骨质疏松症,而雌激素缺乏引起的骨形成不足及RANKL分泌过多介导的骨吸收过度是导致绝经后骨质疏松症发生的主要因素。而当前临床药物由于缺乏骨靶向能力,往往不能同时针对成骨/破骨细胞双靶点发挥作用从而恢复骨代谢平衡,并且由于作用范围过于广泛带来了较多的副作用。
上海交通大学傅德皓教授课题组近期利用基因工程技术和纳米技术制备了RANK和CXCR4过表达的BMSC细胞膜包覆的壳聚糖载PTH 1-34仿生纳米凝胶PNG@mR&C,PNG@mR&C膜上丰富的CXCR4分子使得其具有骨靶向性,而RANK则可有效清除过多的RANKL抑制破骨细胞生成,因此,该纳米凝胶能够特异性清除骨微环境中的RANKL,并且响应骨质疏松病理生理特征中破骨细胞介导的微酸性环境,释放治疗性骨形成药物PTH 1-34促进成骨活性,同时针对成骨细胞和破骨细胞恢复骨代谢平衡,因而对绝经后骨质疏松症具有良好的治疗效果。
图1 仿生纳米凝胶PNG@mR&C制备流程及其治疗绝经后骨质疏松症的具体机制
首先,作者利用慢病毒转染的方法获取了高表达RANK和CXCR4分子的BMSC细胞,成功提取了这种基因操纵的BMSC细胞的细胞膜,并将其包被在载有PTH 1-34的酸响应壳聚糖纳米凝胶表面,从而制备了仿生纳米凝胶PNG@mR&C。随后,作者利用透射电子显微镜、粒度仪和琼脂糖凝胶电泳仪等设备对PNG@mR&C进行表征,一系列实验均证实该仿生纳米凝胶具有稳定的理化特性和良好的生物安全性。
图2 仿生纳米凝胶PNG@mR&C制备及表征
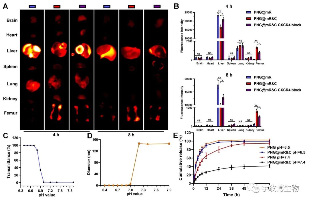
紧接着,作者将仿生纳米凝胶PNG@mR&C通过尾静脉注射的方式对小鼠进行给药,并利用生物光子成像技术对PNG@mR&C的体内分布进行了检测,实验结果表明,PNG@mR&C能够特异性蓄积在骨组织,对体内荧光信号定量分析的数据也证实PNG@mR&C膜表面的CXCR4蛋白使得其具有良好的骨靶向性。随后,作者在体外验证了PNG@mR&C的酸响应特性,研究结果表明该仿生纳米凝胶具有良好的酸响应释放能力。
图3 仿生纳米凝胶PNG@mR&C的骨靶向性和酸响应特性
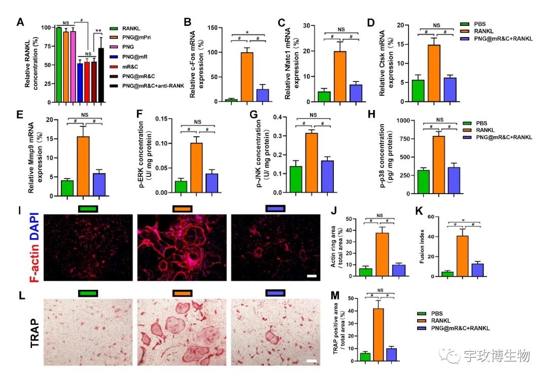
接下来,作者在利用RANKL溶液孵育的方法检测了PNG@mR&C对RANKL的中和能力,并用PNG@mR&C处理破骨前体细胞,PCR和ELISA分别检测破骨细胞形成的关键基因和蛋白表达情况,TRAP染色和F-actin染色检测其对破骨细胞形成的抑制情况,以上结果均证实PNG@mR&C可以抑制破骨细胞形成。
图4 仿生纳米凝胶PNG@mR&C体外抑制破骨细胞形成
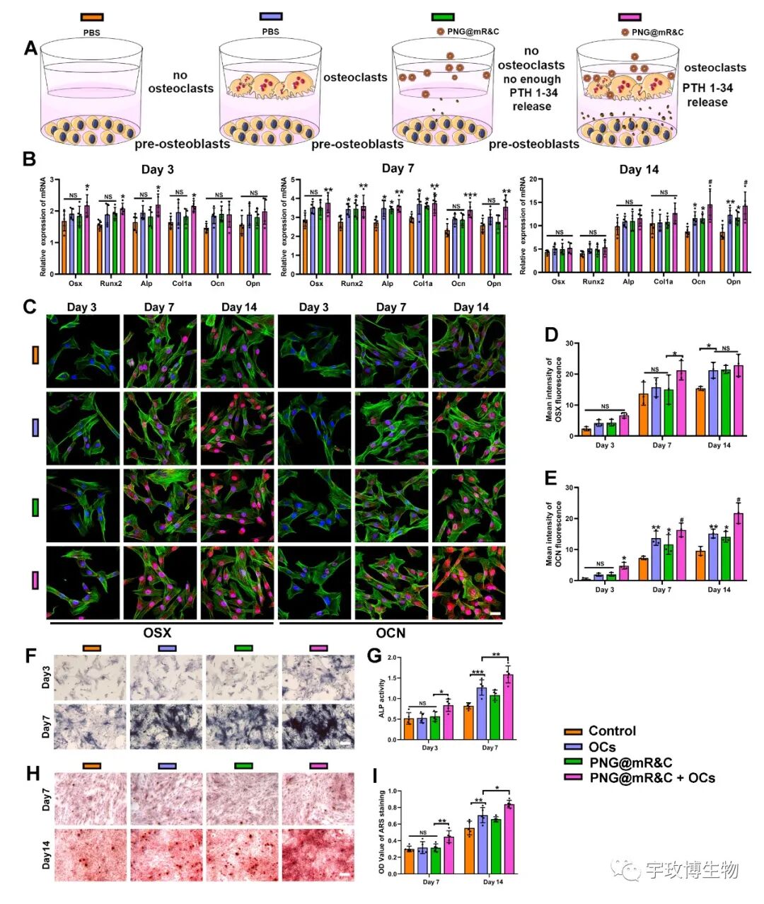
在随后的研究中,作者利用成骨-破骨细胞共培养模型,研究了PNG@mR&C在破骨细胞微酸条件触发PTH1-34释放后对成骨前体细胞成骨分化的影响,运用ALP染色、茜素红染色、ALP活性定量分析、PCR和免疫荧光染色等多种实验方法对成骨分化情况进行了研究,以上结果均证实PNG@mR&C可以增强成骨前体细胞的成骨分化能力。
图5 仿生纳米凝胶PNG@mR&C体外促进成骨
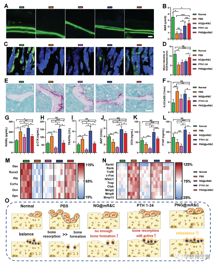
最后,作者利用OVX小鼠绝经后骨质疏松模型研究了PNG@mR&C对绝经后骨质疏松症的治疗效果。通过micro-CT重建骨小梁三维结构、骨小梁组织形态学参数统计、三点弯曲检测骨力学强度、骨矿化带荧光标记计算矿化速率MAR、
骨组织切片OCN免疫荧光染色、骨组织切片TRAP染色、血生化骨代谢标记物检测和骨组织成骨破骨相关基因PCR检测等一系列实验,证实PNG@mR&C在去卵巢小鼠绝经后骨质疏松症模型中表现出了满意的治疗效果。
图6 PNG@mR&C仿生纳米凝胶治疗绝经后骨质疏松症的疗效研究
由于仿生纳米凝胶PNG@mR&C集酸响应性释放特性、长循环能力和骨靶向性于一体,其给药剂量和频率大大降低。这项研究为从成骨/破骨细胞双靶点重建骨代谢稳态提供了一种新的思路,有望应用于绝经后骨质疏松症的临床治疗。该研究以“Bone-Targeted Biomimetic Nanogels Re-Establish Osteoblast/Osteoclast Balance to Treat Postmenopausal Osteoporosis”为题发表在国际高水平学术期刊Small杂志上,上海交通大学医学院附属第六人民医院为第一作者及第一通讯作者单位,第一作者为上海交通大学医学院附属第六人民医院在读研究生崔永志博士,通讯作者为上海交通大学医学院附属第六人民医院国家骨科医学中心傅德皓教授。该研究培养小鼠原代骨髓巨噬细胞所用的胎牛血清由上海宇玫博生物科技有限公司(Shanghai Umibio Co., Ltd.)提供。
原文链接:https://doi.org/10.1002/smll.202303494
扫码关注更多
